Compare GO annotations related to Cirrhosis, North American Indian childhood type using OMIM genes and OrthoDisease orthologs

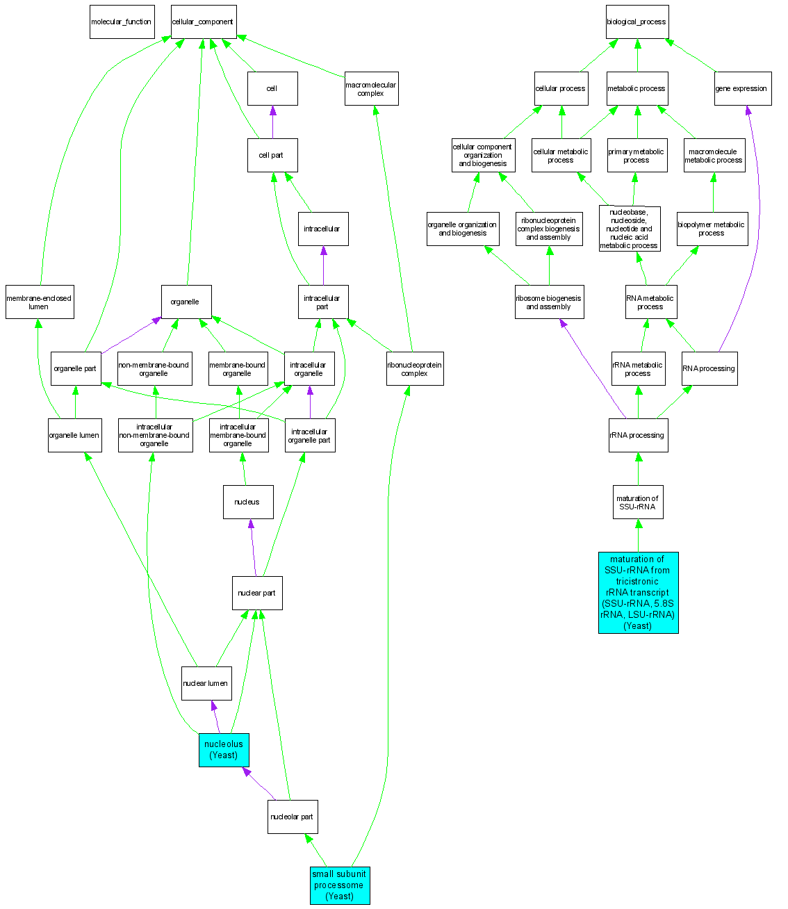
A table of the annotations represented in this image is provided below.
CategoryIDTermDB ObjectEvidenceOrganismReference
Cellular ComponentGO:0005730nucleolus S000002732IDAYeastSGD_REF:S000070145|PMID:12068309
Cellular ComponentGO:0032040small subunit processome S000002732IDAYeastSGD_REF:S000070145|PMID:12068309
Biological ProcessGO:0000462maturation of SSU-rRNA from tricistronic rRNA transcript (SSU-rRNA, 5.8S rRNA, LSU-rRNA) S000002732IMPYeastSGD_REF:S000070145|PMID:12068309