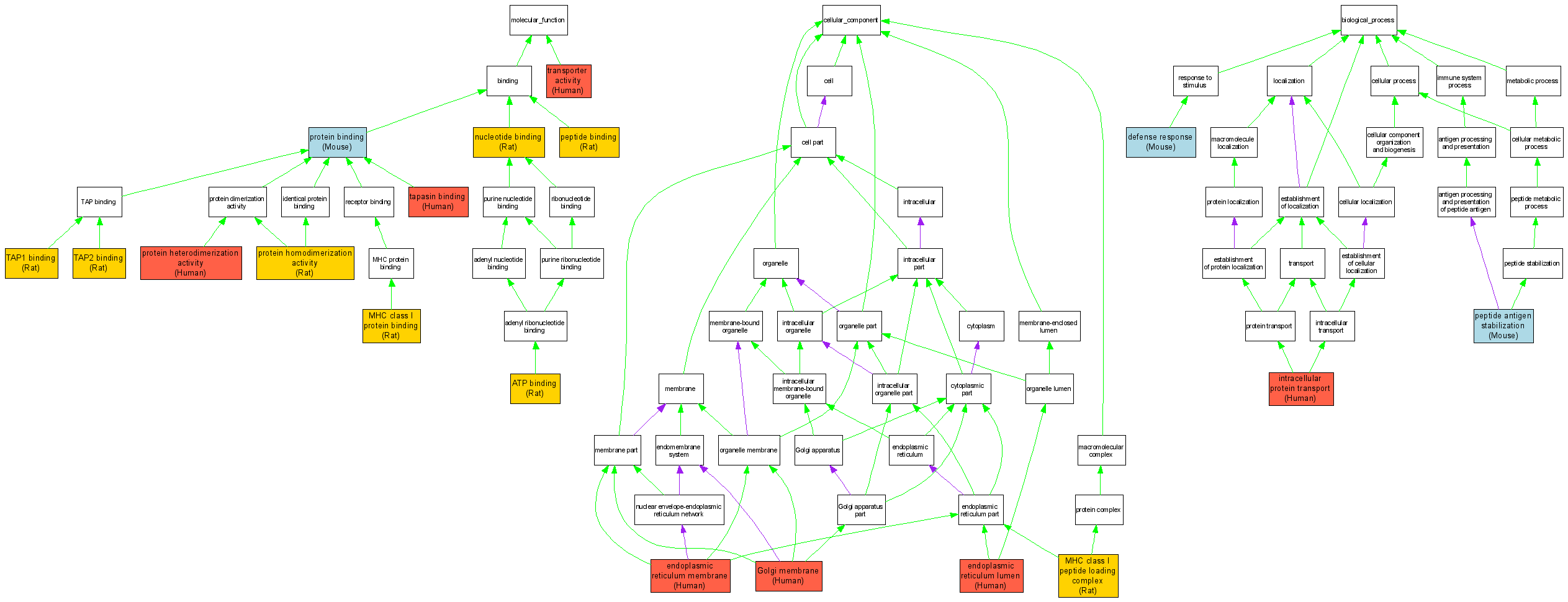
| Category | ID | Term | DB Object | Evidence | Organism | Reference |
| Molecular Function | GO:0005524 | ATP binding |
RGD:3818 | IMP | Rat | RGD:1300480|PMID:14622282 |
| Molecular Function | GO:0042288 | MHC class I protein binding |
RGD:3818 | IDA | Rat | RGD:1601415|PMID:10508608 |
| Molecular Function | GO:0000166 | nucleotide binding |
RGD:3818 | IDA | Rat | RGD:1300480|PMID:14622282 |
| Molecular Function | GO:0042277 | peptide binding |
RGD:3818 | IDA | Rat | RGD:1601415|PMID:10508608 |
| Molecular Function | GO:0005515 | protein binding |
MGI:98484 | IPI | Mouse | MGI:MGI:3037219|PMID:14735325 |
| Molecular Function | GO:0046982 | protein heterodimerization activity |
Q03519 | IPI | Human | PMID:11133832 |
| Molecular Function | GO:0042803 | protein homodimerization activity |
RGD:3818 | IPI | Rat | RGD:null |
| Molecular Function | GO:0046978 | TAP1 binding |
RGD:3818 | IPI | Rat | RGD:null |
| Molecular Function | GO:0046979 | TAP2 binding |
RGD:3818 | IPI | Rat | RGD:null |
| Molecular Function | GO:0046980 | tapasin binding |
Q03519 | IPI | Human | PMID:12047747 |
| Molecular Function | GO:0005215 | transporter activity |
Q03519 | IDA | Human | PMID:10835348 |
| Cellular Component | GO:0005788 | endoplasmic reticulum lumen |
Q03519 | IMP | Human | PMID:11133832 |
| Cellular Component | GO:0005789 | endoplasmic reticulum membrane |
O15533 | IDA | Human | PMID:11884415 |
| Cellular Component | GO:0000139 | Golgi membrane |
O15533 | IDA | Human | PMID:11884415 |
| Cellular Component | GO:0042824 | MHC class I peptide loading complex |
RGD:3818 | IDA | Rat | RGD:1601415|PMID:10508608 |
| Biological Process | GO:0006952 | defense response |
MGI:1201689 | IMP | Mouse | MGI:MGI:1888829|PMID:10981964 |
| Biological Process | GO:0006886 | intracellular protein transport |
Q03519 | IMP | Human | PMID:11133832 |
| Biological Process | GO:0050823 | peptide antigen stabilization |
MGI:1201689 | IMP | Mouse | MGI:MGI:3687922|PMID:12594855 |