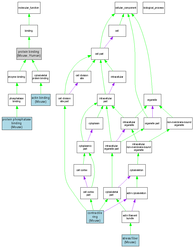
Compare GO annotations related to Pyogenic sterile arthritis, pyoderma gangrenosum, and acne using OMIM genes and OrthoDisease orthologs

A table of the annotations represented in this image is provided below.
CategoryIDTermDB ObjectEvidenceOrganismReference
Molecular FunctionGO:0003779actin binding MGI:1321396IDAMouseMGI:MGI:1335001|PMID:9265651
Molecular FunctionGO:0005515protein binding MGI:1321396IPIMouseMGI:MGI:1335001|PMID:9265651
Molecular FunctionGO:0005515protein binding O43586IPIHumanPMID:17353931
Molecular FunctionGO:0019903protein phosphatase binding MGI:1321396IDAMouseMGI:MGI:1335001|PMID:9265651
Cellular ComponentGO:0005826contractile ring MGI:1321396IDAMouseMGI:MGI:1335001|PMID:9265651
Cellular ComponentGO:0001725stress fiber MGI:1321396IDAMouseMGI:MGI:1335001|PMID:9265651