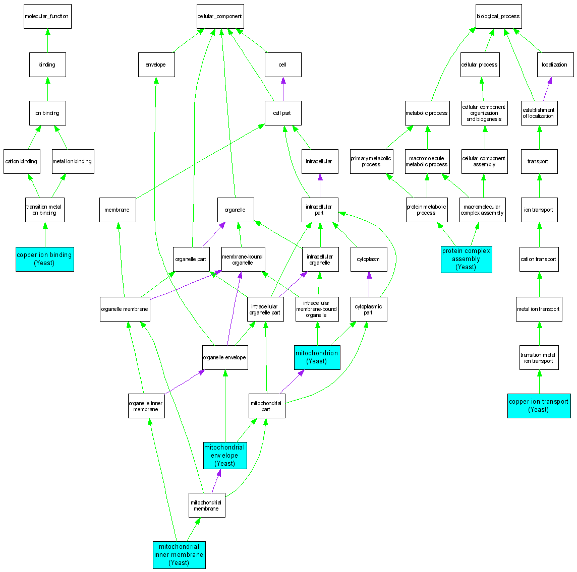
Compare GO annotations related to Cardioencephalomyopathy, fatal infantile, due to cytochrome c oxidase deficiency using OMIM genes and OrthoDisease orthologs

A table of the annotations represented in this image is provided below.
CategoryIDTermDB ObjectEvidenceOrganismReference
Molecular FunctionGO:0005507copper ion binding S000000241IDAYeastSGD_REF:S000076607|PMID:11546815
Cellular ComponentGO:0005740mitochondrial envelope S000000228IDAYeastSGD_REF:S000053671|PMID:8662933
Cellular ComponentGO:0005743mitochondrial inner membrane S000000241IDAYeastSGD_REF:S000039911|PMID:1944230
Cellular ComponentGO:0005739mitochondrion S000000241IDAYeastSGD_REF:S000117178|PMID:16823961
Cellular ComponentGO:0005739mitochondrion S000000228IDAYeastSGD_REF:S000117178|PMID:16823961
Biological ProcessGO:0006825copper ion transport S000000241IGIYeastSGD_REF:S000053671|PMID:8662933
Biological ProcessGO:0006461protein complex assembly S000000241IMPYeastSGD_REF:S000043230|PMID:2835635