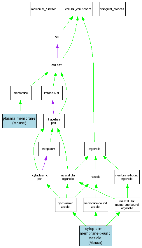
Compare GO annotations related to Salla disease using OMIM genes and OrthoDisease orthologs

A table of the annotations represented in this image is provided below.
CategoryIDTermDB ObjectEvidenceOrganismReference
Cellular ComponentGO:0016023cytoplasmic membrane-bound vesicle MGI:1924105IDAMouseMGI:MGI:3037131|PMID:15006695
Cellular ComponentGO:0005886plasma membrane MGI:1924105IDAMouseMGI:MGI:3037131|PMID:15006695