| Category | ID | Term | DB Object | Evidence | Organism | Reference |
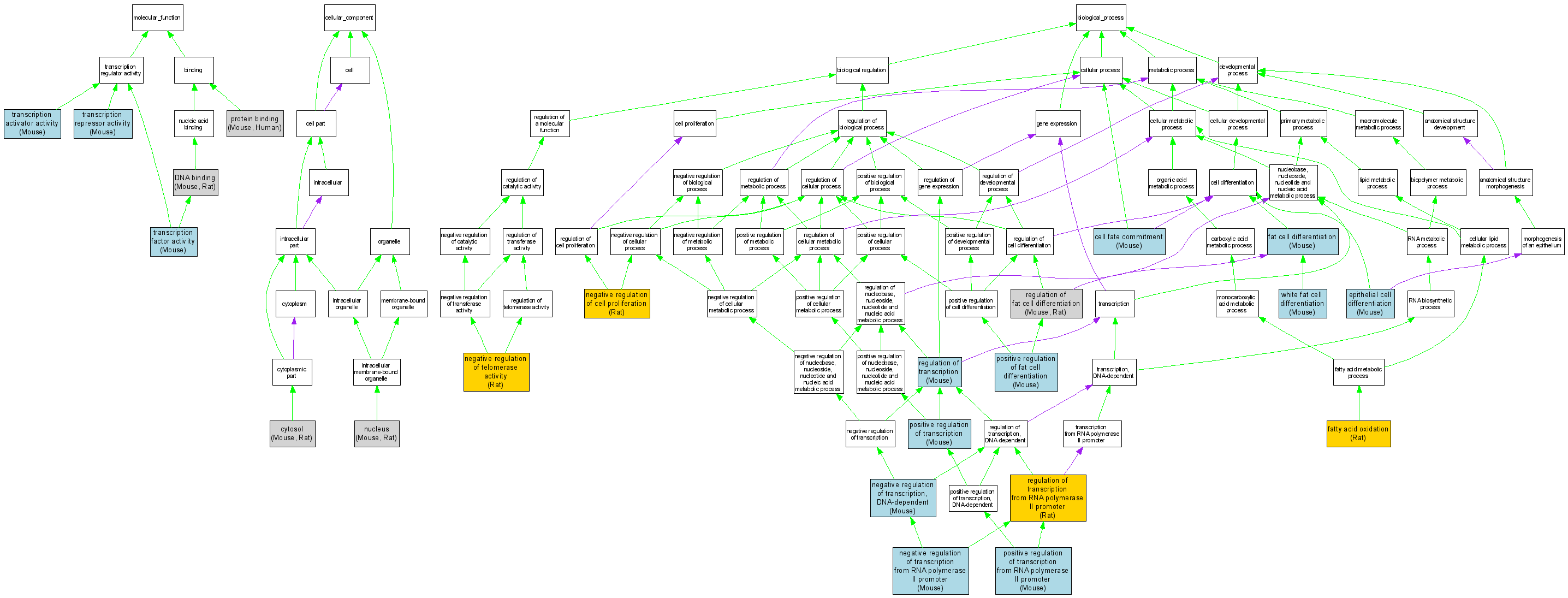
| Molecular Function | GO:0003677 | DNA binding |
MGI:97747 | IDA | Mouse | MGI:MGI:67592|PMID:8041794 |
| Molecular Function | GO:0003677 | DNA binding |
MGI:97747 | IDA | Mouse | MGI:MGI:2180395|PMID:12037571 |
| Molecular Function | GO:0003677 | DNA binding |
MGI:97747 | IDA | Mouse | MGI:MGI:3529655|PMID:15681609 |
| Molecular Function | GO:0003677 | DNA binding |
MGI:97747 | IPI | Mouse | MGI:MGI:3529655|PMID:15681609 |
| Molecular Function | GO:0003677 | DNA binding |
RGD:3371 | IDA | Rat | RGD:1580658|PMID:16257923 |
| Molecular Function | GO:0005515 | protein binding |
MGI:97747 | IPI | Mouse | MGI:MGI:3045488|PMID:15164767 |
| Molecular Function | GO:0005515 | protein binding |
MGI:97747 | IPI | Mouse | MGI:MGI:3527921|PMID:15687259 |
| Molecular Function | GO:0005515 | protein binding |
MGI:97747 | IPI | Mouse | MGI:MGI:3529655|PMID:15681609 |
| Molecular Function | GO:0005515 | protein binding |
MGI:97747 | IPI | Mouse | MGI:MGI:3587162|PMID:16099986 |
| Molecular Function | GO:0005515 | protein binding |
P37231 | IPI | Human | PMID:12040021 |
| Molecular Function | GO:0005515 | protein binding |
P37231 | IPI | Human | PMID:10428834 |
| Molecular Function | GO:0016563 | transcription activator activity |
MGI:97747 | IDA | Mouse | MGI:MGI:3032469|PMID:14744933 |
| Molecular Function | GO:0016563 | transcription activator activity |
MGI:97747 | IDA | Mouse | MGI:MGI:3578695|PMID:15684432 |
| Molecular Function | GO:0003700 | transcription factor activity |
MGI:97747 | IDA | Mouse | MGI:MGI:2180395|PMID:12037571 |
| Molecular Function | GO:0016564 | transcription repressor activity |
MGI:97747 | IDA | Mouse | MGI:MGI:67592|PMID:8041794 |
| Molecular Function | GO:0016564 | transcription repressor activity |
MGI:97747 | IMP | Mouse | MGI:MGI:3529655|PMID:15681609 |
| Cellular Component | GO:0005829 | cytosol |
MGI:97747 | IDA | Mouse | MGI:MGI:2384214|PMID:12163159 |
| Cellular Component | GO:0005829 | cytosol |
MGI:97747 | IDA | Mouse | MGI:MGI:3045488|PMID:15164767 |
| Cellular Component | GO:0005829 | cytosol |
RGD:3371 | IDA | Rat | RGD:1580660|PMID:16247333 |
| Cellular Component | GO:0005634 | nucleus |
MGI:97747 | IDA | Mouse | MGI:MGI:2384214|PMID:12163159 |
| Cellular Component | GO:0005634 | nucleus |
MGI:97747 | IDA | Mouse | MGI:MGI:3045488|PMID:15164767 |
| Cellular Component | GO:0005634 | nucleus |
RGD:3371 | IDA | Rat | RGD:1580660|PMID:16247333 |
| Biological Process | GO:0045165 | cell fate commitment |
MGI:97747 | IGI | Mouse | MGI:MGI:3527921|PMID:15687259 |
| Biological Process | GO:0030855 | epithelial cell differentiation |
MGI:97747 | IGI | Mouse | MGI:MGI:3527921|PMID:15687259 |
| Biological Process | GO:0045444 | fat cell differentiation |
MGI:97747 | IDA | Mouse | MGI:MGI:2448203|PMID:12502791 |
| Biological Process | GO:0045444 | fat cell differentiation |
MGI:97747 | IDA | Mouse | MGI:MGI:2180395|PMID:12037571 |
| Biological Process | GO:0045444 | fat cell differentiation |
MGI:97747 | IGI | Mouse | MGI:MGI:3587162|PMID:16099986 |
| Biological Process | GO:0019395 | fatty acid oxidation |
RGD:3371 | IMP | Rat | RGD:1601464|PMID:17003342 |
| Biological Process | GO:0008285 | negative regulation of cell proliferation |
RGD:3371 | IMP | Rat | RGD:1580657|PMID:16556873 |
| Biological Process | GO:0051974 | negative regulation of telomerase activity |
RGD:3371 | IMP | Rat | RGD:1580657|PMID:16556873 |
| Biological Process | GO:0000122 | negative regulation of transcription from RNA polymerase II promoter |
MGI:97747 | IDA | Mouse | MGI:MGI:67592|PMID:8041794 |
| Biological Process | GO:0045892 | negative regulation of transcription, DNA-dependent |
MGI:97747 | IMP | Mouse | MGI:MGI:3529655|PMID:15681609 |
| Biological Process | GO:0045600 | positive regulation of fat cell differentiation |
MGI:97747 | IEP | Mouse | PMID:16132694 |
| Biological Process | GO:0045941 | positive regulation of transcription |
MGI:97747 | IDA | Mouse | MGI:MGI:3578695|PMID:15684432 |
| Biological Process | GO:0045944 | positive regulation of transcription from RNA polymerase II promoter |
MGI:97747 | IDA | Mouse | MGI:MGI:2180395|PMID:12037571 |
| Biological Process | GO:0045944 | positive regulation of transcription from RNA polymerase II promoter |
MGI:97747 | IDA | Mouse | MGI:MGI:3587162|PMID:16099986 |
| Biological Process | GO:0045598 | regulation of fat cell differentiation |
MGI:97747 | IDA | Mouse | MGI:MGI:3054887|PMID:12097321 |
| Biological Process | GO:0045598 | regulation of fat cell differentiation |
RGD:3371 | IDA | Rat | RGD:727277|PMID:10438514 |
| Biological Process | GO:0045449 | regulation of transcription |
MGI:97747 | IDA | Mouse | MGI:MGI:3032469|PMID:14744933 |
| Biological Process | GO:0006357 | regulation of transcription from RNA polymerase II promoter |
RGD:3371 | IEP | Rat | RGD:727277|PMID:10438514 |
| Biological Process | GO:0050872 | white fat cell differentiation |
MGI:97747 | IEP | Mouse | PMID:16132694 |