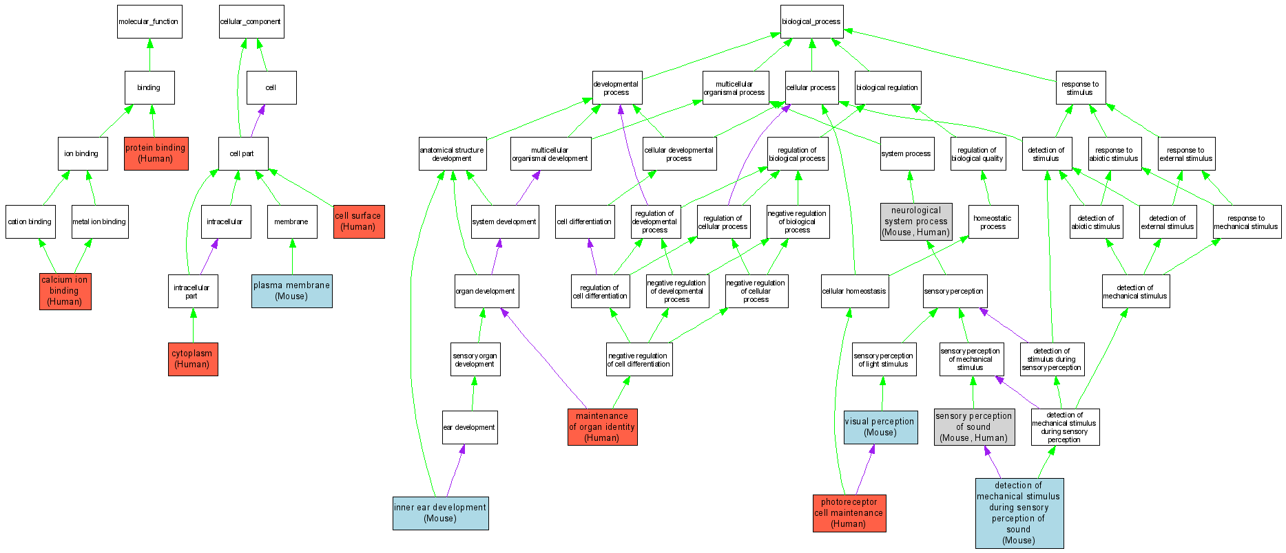
| Category | ID | Term | DB Object | Evidence | Organism | Reference |
| Molecular Function | GO:0005509 | calcium ion binding |
Q8WXG9 | IDA | Human | PMID:10976914 |
| Molecular Function | GO:0005515 | protein binding |
Q8WXG9 | IPI | Human | PMID:16434480 |
| Cellular Component | GO:0009986 | cell surface |
Q8WXG9 | IDA | Human | PMID:10976914 |
| Cellular Component | GO:0005737 | cytoplasm |
Q8WXG9 | IDA | Human | PMID:16434480 |
| Cellular Component | GO:0005886 | plasma membrane |
MGI:1274784 | IDA | Mouse | MGI:MGI:3629345|PMID:16775142 |
| Biological Process | GO:0050910 | detection of mechanical stimulus during sensory perception of sound |
MGI:1274784 | IMP | Mouse | MGI:MGI:3629345|PMID:16775142 |
| Biological Process | GO:0048839 | inner ear development |
MGI:1274784 | IMP | Mouse | MGI:MGI:3629345|PMID:16775142 |
| Biological Process | GO:0048496 | maintenance of organ identity |
Q8WXG9 | IMP | Human | PMID:15671307 |
| Biological Process | GO:0050877 | neurological system process |
MGI:1274784 | IMP | Mouse | MGI:MGI:2149857|PMID:11545713 |
| Biological Process | GO:0050877 | neurological system process |
Q8WXG9 | IMP | Human | PMID:12402266 |
| Biological Process | GO:0045494 | photoreceptor cell maintenance |
Q8WXG9 | IMP | Human | PMID:14740321 |
| Biological Process | GO:0007605 | sensory perception of sound |
MGI:1274784 | IMP | Mouse | MGI:MGI:3575610|PMID:15820310 |
| Biological Process | GO:0007605 | sensory perception of sound |
MGI:1274784 | IMP | Mouse | MGI:MGI:3695056|PMID:16137990 |
| Biological Process | GO:0007605 | sensory perception of sound |
MGI:1274784 | IMP | Mouse | MGI:MGI:3703302|PMID:17329413 |
| Biological Process | GO:0007605 | sensory perception of sound |
Q8WXG9 | IMP | Human | PMID:14740321 |
| Biological Process | GO:0007601 | visual perception |
MGI:1274784 | IMP | Mouse | MGI:MGI:3629345|PMID:16775142 |