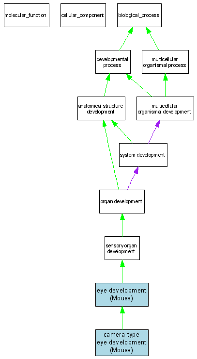
Compare GO annotations related to Cataract, Coppock-like using OMIM genes and OrthoDisease orthologs

A table of the annotations represented in this image is provided below.
CategoryIDTermDB ObjectEvidenceOrganismReference
Biological ProcessGO:0043010camera-type eye development MGI:88523IMPMouseMGI:MGI:2156903|PMID:11773036
Biological ProcessGO:0001654eye development MGI:88523IMPMouseMGI:MGI:3042503|PMID:15037589