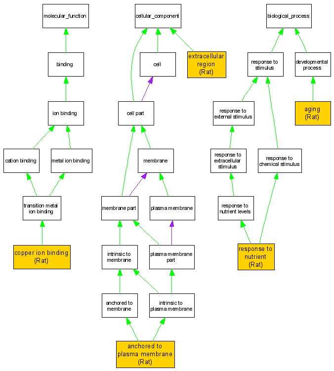
Compare GO annotations related to Hemosiderosis, systemic, due to aceruloplasminemia using OMIM genes and OrthoDisease orthologs

A table of the annotations represented in this image is provided below.
CategoryIDTermDB ObjectEvidenceOrganismReference
Molecular FunctionGO:0005507copper ion binding RGD:2387IDARatRGD:727703|PMID:12099680
Cellular ComponentGO:0046658anchored to plasma membrane RGD:2387IDARatRGD:727562|PMID:10660599
Cellular ComponentGO:0005576extracellular region RGD:2387IDARatRGD:727562|PMID:10660599
Biological ProcessGO:0007568aging RGD:2387IEPRatRGD:1599628|PMID:16597684
Biological ProcessGO:0007584response to nutrient RGD:2387IEPRatRGD:1599628|PMID:16597684