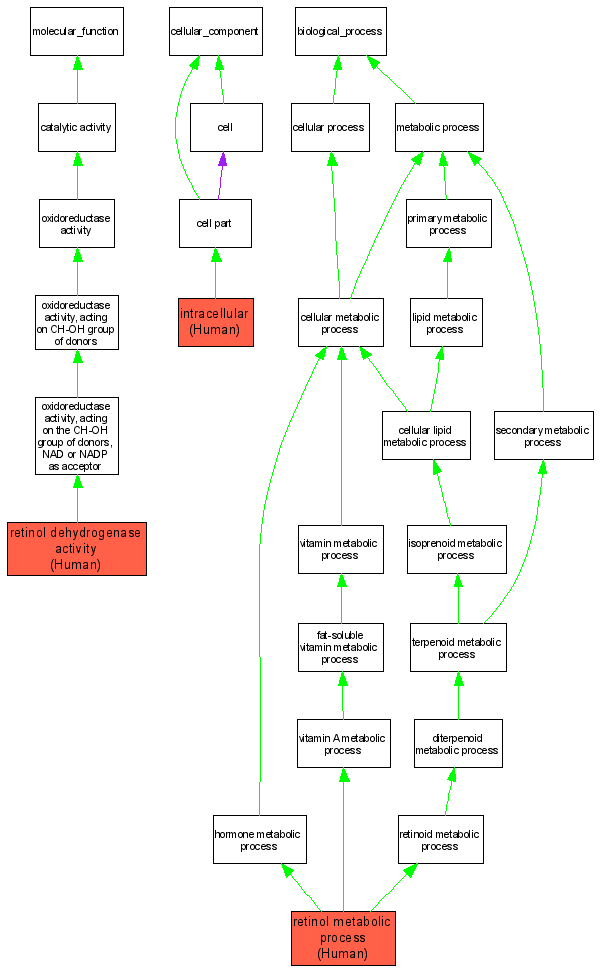
Compare GO annotations related to Leber congenital amaurosis, type III using OMIM genes and OrthoDisease orthologs

A table of the annotations represented in this image is provided below.
CategoryIDTermDB ObjectEvidenceOrganismReference
Molecular FunctionGO:0004745retinol dehydrogenase activity Q96NR8IDAHumanPMID:12226107
Cellular ComponentGO:0005622intracellular Q96NR8IDAHumanPMID:12226107
Biological ProcessGO:0042572retinol metabolic process Q96NR8IDAHumanPMID:12226107