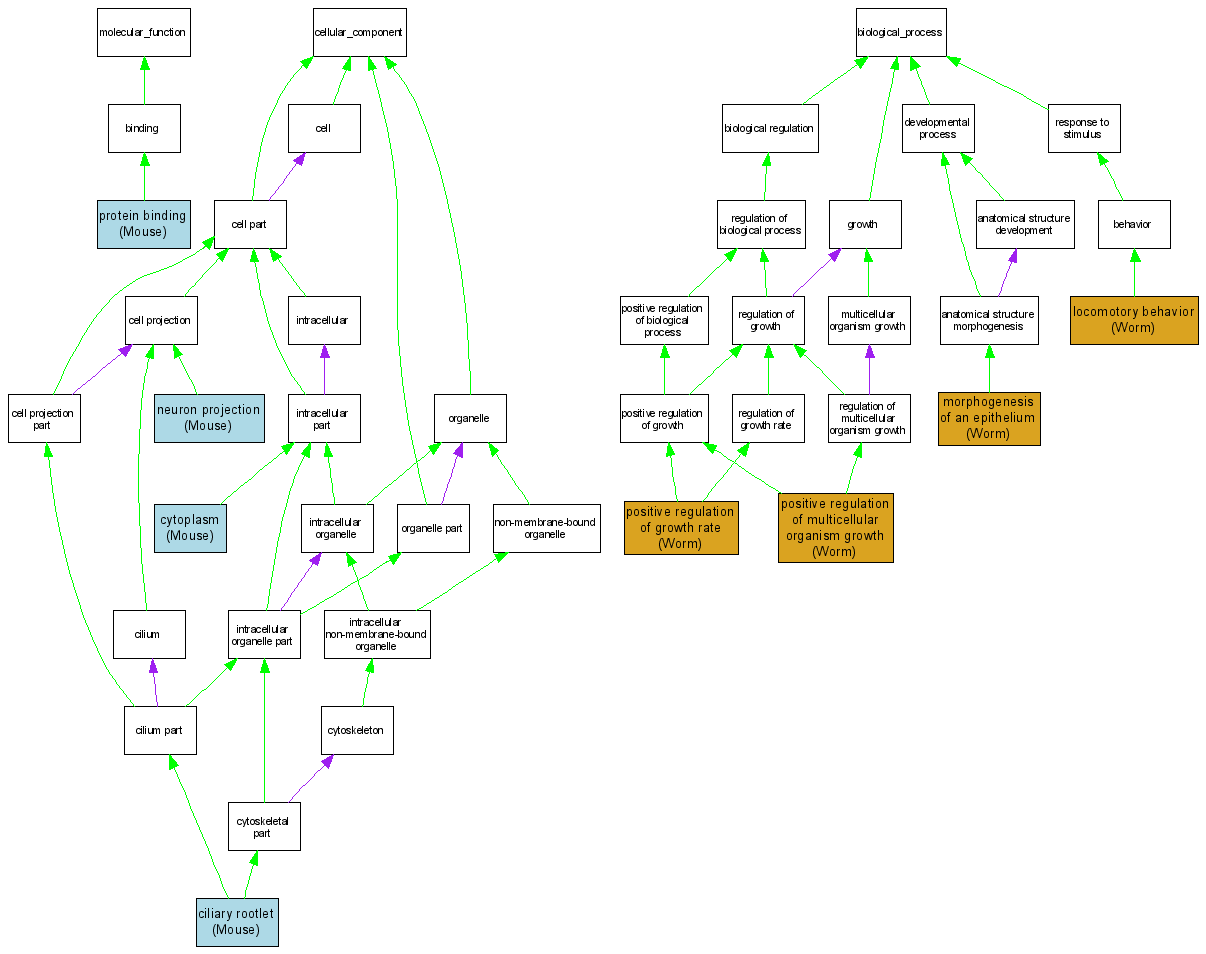
| Category | ID | Term | DB Object | Evidence | Organism | Reference |
| Molecular Function | GO:0005515 | protein binding |
MGI:109564 | IPI | Mouse | MGI:MGI:2682521|PMID:14600269 |
| Cellular Component | GO:0035253 | ciliary rootlet |
MGI:109564 | IDA | Mouse | MGI:MGI:3608016|PMID:16018997 |
| Cellular Component | GO:0005737 | cytoplasm |
MGI:109564 | IDA | Mouse | MGI:MGI:3608016|PMID:16018997 |
| Cellular Component | GO:0043005 | neuron projection |
MGI:109564 | IDA | Mouse | MGI:MGI:3612205|PMID:16301330 |
| Biological Process | GO:0007626 | locomotory behavior |
WBGene00006840 | IMP | Worm | WB:WBPaper00005654|PMID:12529635 |
| Biological Process | GO:0007626 | locomotory behavior |
WBGene00006840 | IMP | Worm | WB:WBPaper00006395|PMID:14551910 |
| Biological Process | GO:0002009 | morphogenesis of an epithelium |
WBGene00006840 | IMP | Worm | WB:WBPaper00006395|PMID:14551910 |
| Biological Process | GO:0040010 | positive regulation of growth rate |
WBGene00006840 | IMP | Worm | WB:WBPaper00006395|PMID:14551910 |
| Biological Process | GO:0040018 | positive regulation of multicellular organism growth |
WBGene00006840 | IMP | Worm | WB:WBPaper00005654|PMID:12529635 |
| Biological Process | GO:0040018 | positive regulation of multicellular organism growth |
WBGene00006840 | IMP | Worm | WB:WBPaper00006395|PMID:14551910 |