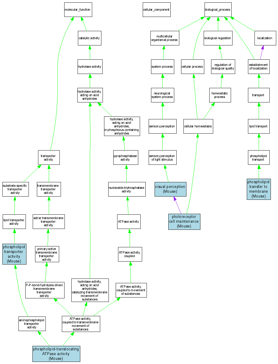
Compare GO annotations related to Cone-rod dystrophy 3 using OMIM genes and OrthoDisease orthologs

A table of the annotations represented in this image is provided below.
CategoryIDTermDB ObjectEvidenceOrganismReference
Molecular FunctionGO:0005548phospholipid transporter activity MGI:109424IMPMouseMGI:MGI:1340797|PMID:10412977
Molecular FunctionGO:0004012phospholipid-translocating ATPase activity MGI:109424IMPMouseMGI:MGI:1340797|PMID:10412977
Biological ProcessGO:0006649phospholipid transfer to membrane MGI:109424IMPMouseMGI:MGI:1340797|PMID:10412977
Biological ProcessGO:0045494photoreceptor cell maintenance MGI:109424IMPMouseMGI:MGI:2136674|PMID:11431429
Biological ProcessGO:0007601visual perception MGI:109424IMPMouseMGI:MGI:1340797|PMID:10412977