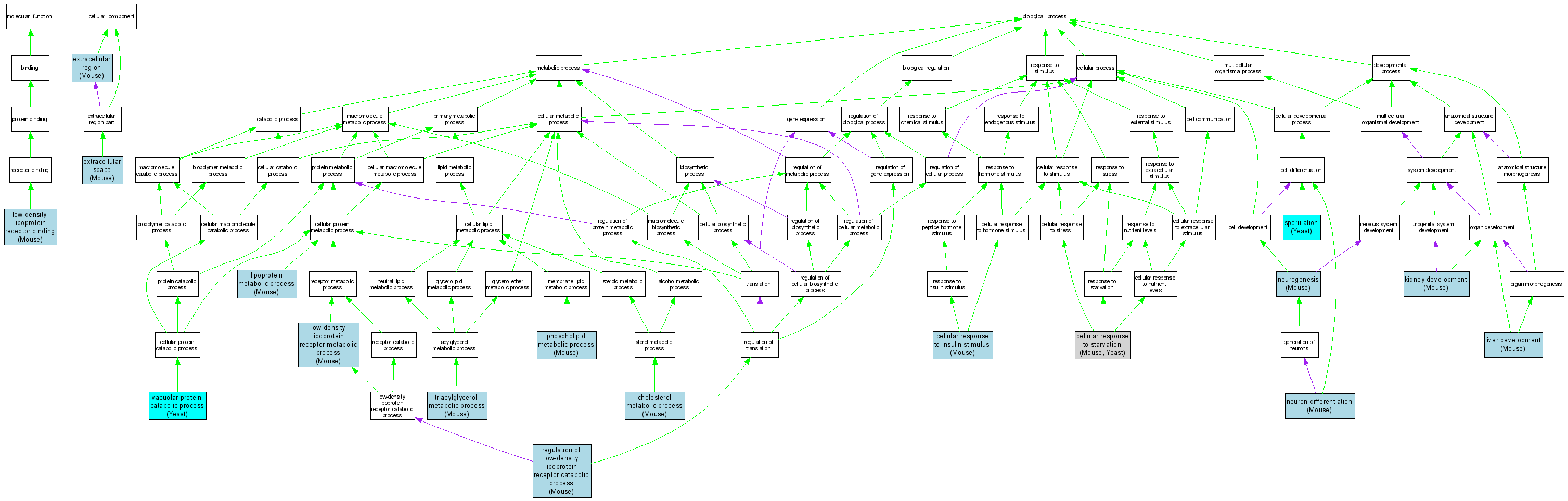
| Category | ID | Term | DB Object | Evidence | Organism | Reference |
| Molecular Function | GO:0050750 | low-density lipoprotein receptor binding |
MGI:2140260 | IDA | Mouse | MGI:MGI:3690469|PMID:17080197 |
| Cellular Component | GO:0005576 | extracellular region |
MGI:2140260 | IDA | Mouse | MGI:MGI:2450048|PMID:12552133 |
| Cellular Component | GO:0005615 | extracellular space |
MGI:2140260 | IDA | Mouse | MGI:MGI:3690469|PMID:17080197 |
| Biological Process | GO:0032869 | cellular response to insulin stimulus |
MGI:2140260 | IDA | Mouse | MGI:MGI:3700436|PMID:16407292 |
| Biological Process | GO:0009267 | cellular response to starvation |
MGI:2140260 | IDA | Mouse | MGI:MGI:3700436|PMID:16407292 |
| Biological Process | GO:0009267 | cellular response to starvation |
S000000786 | IMP | Yeast | SGD_REF:S000056906|PMID:2674123 |
| Biological Process | GO:0008203 | cholesterol metabolic process |
MGI:2140260 | IDA | Mouse | MGI:MGI:3710922|PMID:17242417 |
| Biological Process | GO:0001822 | kidney development |
MGI:2140260 | IEP | Mouse | PMID:12552133 |
| Biological Process | GO:0042157 | lipoprotein metabolic process |
MGI:2140260 | IDA | Mouse | MGI:MGI:3710922|PMID:17242417 |
| Biological Process | GO:0001889 | liver development |
MGI:2140260 | IEP | Mouse | PMID:12552133 |
| Biological Process | GO:0032799 | low-density lipoprotein receptor metabolic process |
MGI:2140260 | IDA | Mouse | MGI:MGI:3710922|PMID:17242417 |
| Biological Process | GO:0022008 | neurogenesis |
MGI:2140260 | IEP | Mouse | PMID:12552133 |
| Biological Process | GO:0030182 | neuron differentiation |
MGI:2140260 | IDA | Mouse | MGI:MGI:3696588|PMID:16893422 |
| Biological Process | GO:0030182 | neuron differentiation |
MGI:2140260 | IMP | Mouse | MGI:MGI:2450048|PMID:12552133 |
| Biological Process | GO:0006644 | phospholipid metabolic process |
MGI:2140260 | IDA | Mouse | MGI:MGI:3710922|PMID:17242417 |
| Biological Process | GO:0032803 | regulation of low-density lipoprotein receptor catabolic process |
MGI:2140260 | IMP | Mouse | MGI:MGI:3576461|PMID:15805190 |
| Biological Process | GO:0032803 | regulation of low-density lipoprotein receptor catabolic process |
MGI:2140260 | IMP | Mouse | MGI:MGI:3583861|PMID:15741654 |
| Biological Process | GO:0030435 | sporulation |
S000000786 | IMP | Yeast | SGD_REF:S000056906|PMID:2674123 |
| Biological Process | GO:0006641 | triacylglycerol metabolic process |
MGI:2140260 | IDA | Mouse | MGI:MGI:3710922|PMID:17242417 |
| Biological Process | GO:0007039 | vacuolar protein catabolic process |
S000000786 | IMP | Yeast | SGD_REF:S000056906|PMID:2674123 |