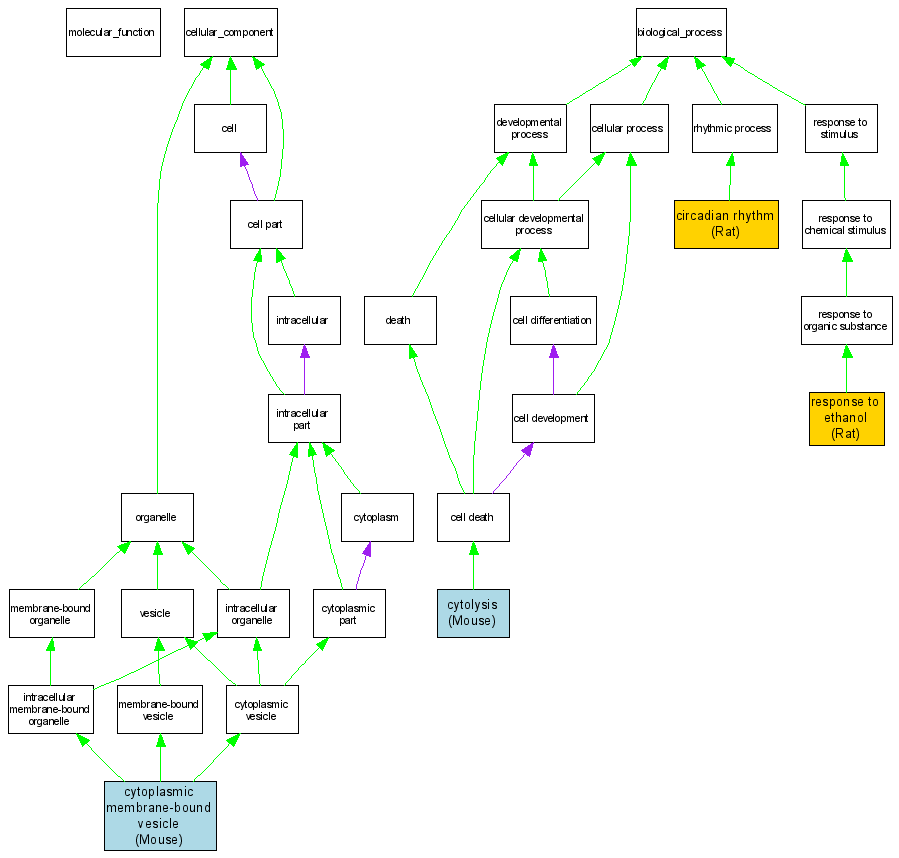
Compare GO annotations related to Hemophagocytic lymphohistiocytosis, familial, 2 using OMIM genes and OrthoDisease orthologs

A table of the annotations represented in this image is provided below.
CategoryIDTermDB ObjectEvidenceOrganismReference
Cellular ComponentGO:0016023cytoplasmic membrane-bound vesicle MGI:97551IDAMouseMGI:MGI:2179173|PMID:11856751
Biological ProcessGO:0007623circadian rhythm RGD:708463IMPRatRGD:1599931|PMID:16309885
Biological ProcessGO:0019835cytolysis MGI:97551IDAMouseMGI:MGI:3531039|PMID:15454490
Biological ProcessGO:0045471response to ethanol RGD:708463IEPRatRGD:1599933|PMID:14978081