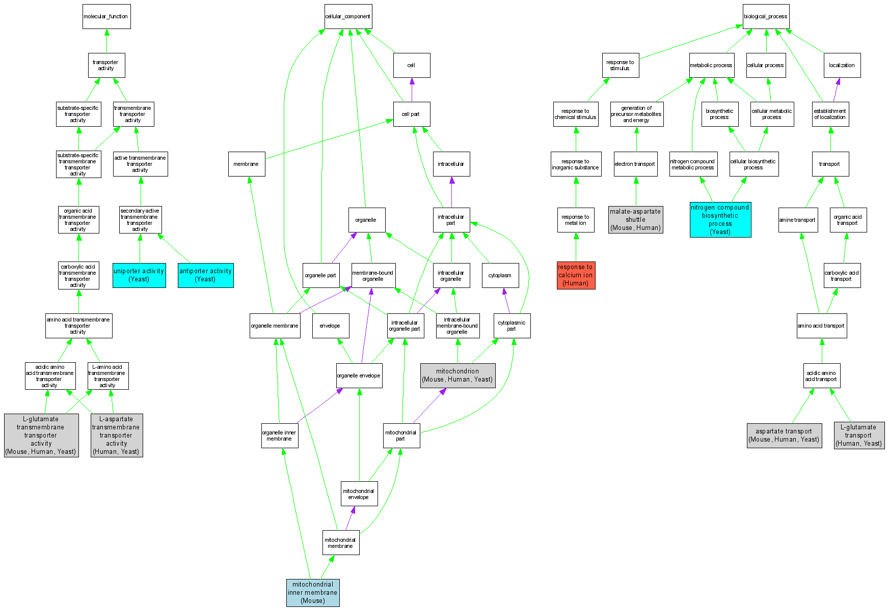
| Category | ID | Term | DB Object | Evidence | Organism | Reference |
| Molecular Function | GO:0015297 | antiporter activity |
S000006225 | IDA | Yeast | SGD_REF:S000074366|PMID:14622413 |
| Molecular Function | GO:0015183 | L-aspartate transmembrane transporter activity |
Q9UJS0 | IDA | Human | PMID:11566871 |
| Molecular Function | GO:0015183 | L-aspartate transmembrane transporter activity |
S000006225 | IDA | Yeast | SGD_REF:S000074366|PMID:14622413 |
| Molecular Function | GO:0005313 | L-glutamate transmembrane transporter activity |
MGI:1354721 | IMP | Mouse | MGI:MGI:3027207|PMID:14701727 |
| Molecular Function | GO:0005313 | L-glutamate transmembrane transporter activity |
Q9UJS0 | IDA | Human | PMID:11566871 |
| Molecular Function | GO:0005313 | L-glutamate transmembrane transporter activity |
S000006225 | IDA | Yeast | SGD_REF:S000074366|PMID:14622413 |
| Molecular Function | GO:0015292 | uniporter activity |
S000006225 | IDA | Yeast | SGD_REF:S000074366|PMID:14622413 |
| Cellular Component | GO:0005743 | mitochondrial inner membrane |
MGI:1354721 | IDA | Mouse | MGI:MGI:3590069|PMID:12865426 |
| Cellular Component | GO:0005739 | mitochondrion |
MGI:1354721 | IMP | Mouse | MGI:MGI:3708219|PMID:17213189 |
| Cellular Component | GO:0005739 | mitochondrion |
MGI:1354721 | IDA | Mouse | MGI:MGI:2682130|PMID:14651853 |
| Cellular Component | GO:0005739 | mitochondrion |
MGI:1354721 | IDA | Mouse | MGI:MGI:3027207|PMID:14701727 |
| Cellular Component | GO:0005739 | mitochondrion |
Q9UJS0 | IDA | Human | PMID:11566871 |
| Cellular Component | GO:0005739 | mitochondrion |
S000006225 | IDA | Yeast | SGD_REF:S000075100|PMID:14576278 |
| Cellular Component | GO:0005739 | mitochondrion |
S000006225 | IDA | Yeast | SGD_REF:S000117178|PMID:16823961 |
| Biological Process | GO:0015810 | aspartate transport |
MGI:1354721 | IMP | Mouse | MGI:MGI:3027207|PMID:14701727 |
| Biological Process | GO:0015810 | aspartate transport |
Q9UJS0 | IDA | Human | PMID:11566871 |
| Biological Process | GO:0015810 | aspartate transport |
S000006225 | IDA | Yeast | SGD_REF:S000074366|PMID:14622413 |
| Biological Process | GO:0015813 | L-glutamate transport |
Q9UJS0 | IDA | Human | PMID:11566871 |
| Biological Process | GO:0015813 | L-glutamate transport |
S000006225 | IDA | Yeast | SGD_REF:S000074366|PMID:14622413 |
| Biological Process | GO:0043490 | malate-aspartate shuttle |
MGI:1354721 | IMP | Mouse | MGI:MGI:3708219|PMID:17213189 |
| Biological Process | GO:0043490 | malate-aspartate shuttle |
Q9UJS0 | IDA | Human | PMID:11566871 |
| Biological Process | GO:0044271 | nitrogen compound biosynthetic process |
S000006225 | IMP | Yeast | SGD_REF:S000074366|PMID:14622413 |
| Biological Process | GO:0051592 | response to calcium ion |
Q9UJS0 | IDA | Human | PMID:11566871 |