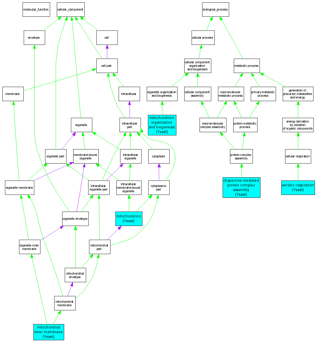
Compare GO annotations related to GRACILE syndrome using OMIM genes and OrthoDisease orthologs

A table of the annotations represented in this image is provided below.
CategoryIDTermDB ObjectEvidenceOrganismReference
Cellular ComponentGO:0005743mitochondrial inner membrane S000002783IDAYeastSGD_REF:S000052579|PMID:8599931
Cellular ComponentGO:0005739mitochondrion S000002783IDAYeastSGD_REF:S000117178|PMID:16823961
Biological ProcessGO:0009060aerobic respiration S000002783IMPYeastSGD_REF:S000042848|PMID:1327750
Biological ProcessGO:0051131chaperone-mediated protein complex assembly S000002783IMPYeastSGD_REF:S000061850|PMID:10508156
Biological ProcessGO:0051131chaperone-mediated protein complex assembly S000002783IPIYeastSGD_REF:S000061850|PMID:10508156
Biological ProcessGO:0007005mitochondrion organization and biogenesis S000002783IMPYeastSGD_REF:S000061850|PMID:10508156