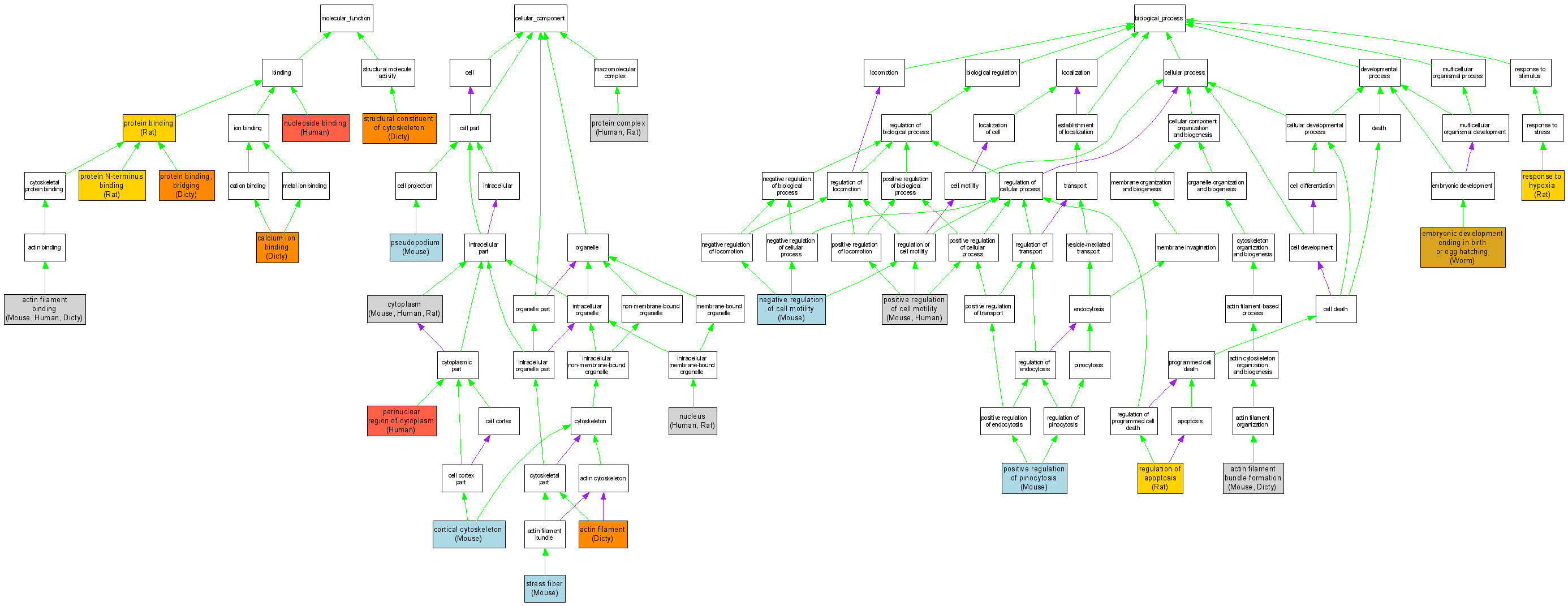
| Category | ID | Term | DB Object | Evidence | Organism | Reference |
| Molecular Function | GO:0051015 | actin filament binding |
MGI:1890773 | IDA | Mouse | MGI:MGI:3056009|PMID:15465019 |
| Molecular Function | GO:0051015 | actin filament binding |
O43707 | IDA | Human | PMID:12411747 |
| Molecular Function | GO:0051015 | actin filament binding |
DDB0191133 | IDA | Dicty | DDB_REF:1034|PMID:6746725 |
| Molecular Function | GO:0005509 | calcium ion binding |
DDB0191133 | IDA | Dicty | DDB_REF:6946|PMID:8486739 |
| Molecular Function | GO:0001882 | nucleoside binding |
O43707 | IDA | Human | PMID:12411747 |
| Molecular Function | GO:0005515 | protein binding |
RGD:61816 | IPI | Rat | RGD:1359754|PMID:15505042 |
| Molecular Function | GO:0030674 | protein binding, bridging |
DDB0191133 | IDA | Dicty | DDB_REF:1034|PMID:6746725 |
| Molecular Function | GO:0047485 | protein N-terminus binding |
RGD:61816 | IPI | Rat | RGD:61532|PMID:10673389 |
| Molecular Function | GO:0005200 | structural constituent of cytoskeleton |
DDB0191133 | IDA | Dicty | DDB_REF:1034|PMID:6746725 |
| Cellular Component | GO:0005884 | actin filament |
DDB0191133 | IDA | Dicty | DDB_REF:1034|PMID:6746725 |
| Cellular Component | GO:0030863 | cortical cytoskeleton |
MGI:1890773 | IDA | Mouse | MGI:MGI:2674212|PMID:12960352 |
| Cellular Component | GO:0005737 | cytoplasm |
MGI:1890773 | IDA | Mouse | MGI:MGI:2674212|PMID:12960352 |
| Cellular Component | GO:0005737 | cytoplasm |
O43707 | IDA | Human | PMID:9508771 |
| Cellular Component | GO:0005737 | cytoplasm |
RGD:61816 | IDA | Rat | RGD:61532|PMID:10673389 |
| Cellular Component | GO:0005634 | nucleus |
O43707 | IDA | Human | PMID:9508771 |
| Cellular Component | GO:0005634 | nucleus |
RGD:61816 | IDA | Rat | RGD:1598733|PMID:15942958 |
| Cellular Component | GO:0048471 | perinuclear region of cytoplasm |
O43707 | IDA | Human | PMID:15619032 |
| Cellular Component | GO:0043234 | protein complex |
O43707 | IDA | Human | PMID:11948184 |
| Cellular Component | GO:0043234 | protein complex |
RGD:61816 | IDA | Rat | RGD:1600864|PMID:15331416 |
| Cellular Component | GO:0043234 | protein complex |
RGD:61816 | IDA | Rat | RGD:1600561|PMID:15823548 |
| Cellular Component | GO:0031143 | pseudopodium |
MGI:1890773 | IDA | Mouse | MGI:MGI:3688351|PMID:15633123 |
| Cellular Component | GO:0001725 | stress fiber |
MGI:1890773 | IDA | Mouse | MGI:MGI:3577135|PMID:15841212 |
| Biological Process | GO:0051017 | actin filament bundle formation |
MGI:1890773 | IDA | Mouse | MGI:MGI:3577135|PMID:15841212 |
| Biological Process | GO:0051017 | actin filament bundle formation |
DDB0191133 | IDA | Dicty | DDB_REF:1034|PMID:6746725 |
| Biological Process | GO:0009792 | embryonic development ending in birth or egg hatching |
WBGene00000228 | IMP | Worm | WB:WBPaper00025054|PMID:15791247 |
| Biological Process | GO:0051271 | negative regulation of cell motility |
MGI:1890773 | IDA | Mouse | MGI:MGI:2664075|PMID:12782671 |
| Biological Process | GO:0051272 | positive regulation of cell motility |
MGI:1890773 | IDA | Mouse | MGI:MGI:3688351|PMID:15633123 |
| Biological Process | GO:0051272 | positive regulation of cell motility |
MGI:1890773 | IMP | Mouse | MGI:MGI:3692220|PMID:16837921 |
| Biological Process | GO:0051272 | positive regulation of cell motility |
O43707 | IDA | Human | PMID:9508771 |
| Biological Process | GO:0051272 | positive regulation of cell motility |
O43707 | IMP | Human | PMID:15048094 |
| Biological Process | GO:0048549 | positive regulation of pinocytosis |
MGI:1890773 | IMP | Mouse | MGI:MGI:3687817|PMID:10954430 |
| Biological Process | GO:0042981 | regulation of apoptosis |
RGD:61816 | IMP | Rat | RGD:1598732|PMID:16014575 |
| Biological Process | GO:0001666 | response to hypoxia |
RGD:61816 | IEP | Rat | RGD:1598733|PMID:15942958 |