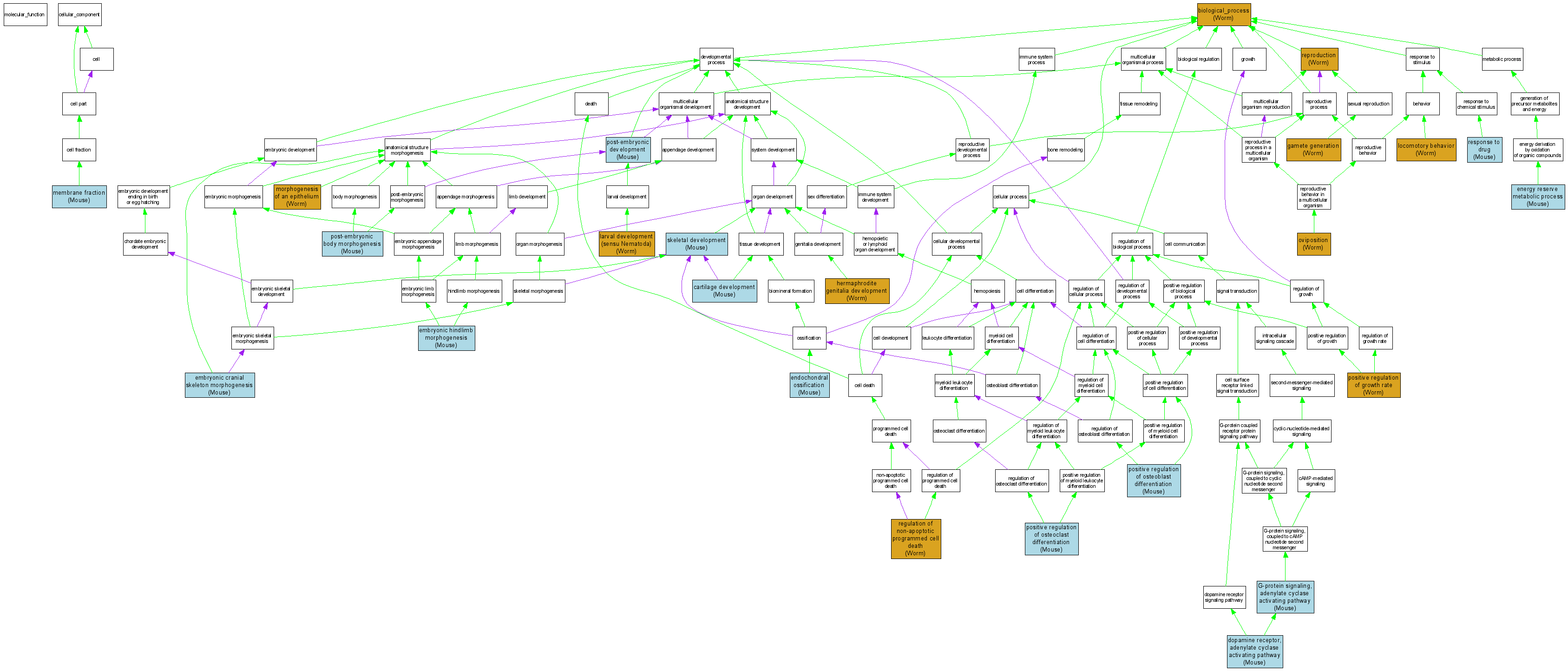
Compare GO annotations related to Pseudohypoparathyroidism, type Ib using OMIM genes and OrthoDisease orthologs

A table of the annotations represented in this image is provided below.
CategoryIDTermDB ObjectEvidenceOrganismReference
Cellular ComponentGO:0005624membrane fraction MGI:95777IMPMouseMGI:MGI:1098382|PMID:9322912
Biological ProcessGO:0008150biological_process WBGene00001745IMPWormWB:WBPaper00024497|PMID:15489339
Biological ProcessGO:0008150biological_process WBGene00001745IMPWormWB:WBPaper00026667|PMID:16049479
Biological ProcessGO:0051216cartilage development MGI:95777IMPMouseMGI:MGI:3619837|PMID:15797856
Biological ProcessGO:0007191dopamine receptor, adenylate cyclase activating pathway MGI:95777IGIMouseMGI:MGI:3701153|PMID:17194762
Biological ProcessGO:0048701embryonic cranial skeleton morphogenesis MGI:95777IMPMouseMGI:MGI:3619837|PMID:15797856
Biological ProcessGO:0035116embryonic hindlimb morphogenesis MGI:95777IMPMouseMGI:MGI:3619837|PMID:15797856
Biological ProcessGO:0001958endochondral ossification MGI:95777IMPMouseMGI:MGI:3619837|PMID:15797856
Biological ProcessGO:0006112energy reserve metabolic process MGI:95777IMPMouseMGI:MGI:1354139|PMID:10712433
Biological ProcessGO:0007189G-protein signaling, adenylate cyclase activating pathway MGI:95777IDAMouseMGI:MGI:78329|PMID:2499043
Biological ProcessGO:0007189G-protein signaling, adenylate cyclase activating pathway MGI:95777IMPMouseMGI:MGI:56877|PMID:3092218
Biological ProcessGO:0007189G-protein signaling, adenylate cyclase activating pathway MGI:95777IMPMouseMGI:MGI:1195394|PMID:2826231
Biological ProcessGO:0007189G-protein signaling, adenylate cyclase activating pathway MGI:95777IMPMouseMGI:MGI:1098382|PMID:9322912
Biological ProcessGO:0007276gamete generation WBGene00001745IMPWormWB:WBPaper00006395|PMID:14551910
Biological ProcessGO:0040035hermaphrodite genitalia development WBGene00001745IMPWormWB:WBPaper00006395|PMID:14551910
Biological ProcessGO:0002119larval development (sensu Nematoda) WBGene00001745IMPWormWB:WBPaper00026667|PMID:16049479
Biological ProcessGO:0007626locomotory behavior WBGene00001745IMPWormWB:WBPaper00006395|PMID:14551910
Biological ProcessGO:0002009morphogenesis of an epithelium WBGene00001745IMPWormWB:WBPaper00006395|PMID:14551910
Biological ProcessGO:0018991oviposition WBGene00001745IMPWormWB:WBPaper00024497|PMID:15489339
Biological ProcessGO:0040010positive regulation of growth rate WBGene00001745IMPWormWB:WBPaper00006395|PMID:14551910
Biological ProcessGO:0045669positive regulation of osteoblast differentiation MGI:95777IMPMouseMGI:MGI:3619837|PMID:15797856
Biological ProcessGO:0045672positive regulation of osteoclast differentiation MGI:95777IMPMouseMGI:MGI:3619837|PMID:15797856
Biological ProcessGO:0040032post-embryonic body morphogenesis MGI:95777IMPMouseMGI:MGI:3619837|PMID:15797856
Biological ProcessGO:0009791post-embryonic development MGI:95777IMPMouseMGI:MGI:3619837|PMID:15797856
Biological ProcessGO:0043070regulation of non-apoptotic programmed cell death WBGene00001745IMPWormWB:WBPaper00026649|PMID:16005300
Biological ProcessGO:0000003reproduction WBGene00001745IMPWormWB:WBPaper00024497|PMID:15489339
Biological ProcessGO:0042493response to drug MGI:95777IMPMouseMGI:MGI:2136536|PMID:11438605
Biological ProcessGO:0001501skeletal development MGI:95777IMPMouseMGI:MGI:3619837|PMID:15797856