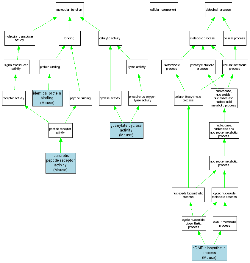
Compare GO annotations related to Acromesomelic dysplasia, Maroteaux type using OMIM genes and OrthoDisease orthologs

A table of the annotations represented in this image is provided below.
CategoryIDTermDB ObjectEvidenceOrganismReference
Molecular FunctionGO:0004383guanylate cyclase activity MGI:97372IDAMouseMGI:MGI:2682104|PMID:14514678
Molecular FunctionGO:0042802identical protein binding MGI:97372IPIMouseMGI:MGI:2682104|PMID:14514678
Molecular FunctionGO:0016941natriuretic peptide receptor activity MGI:97372IDAMouseMGI:MGI:2682104|PMID:14514678
Biological ProcessGO:0006182cGMP biosynthetic process MGI:97372IDAMouseMGI:MGI:2682104|PMID:14514678