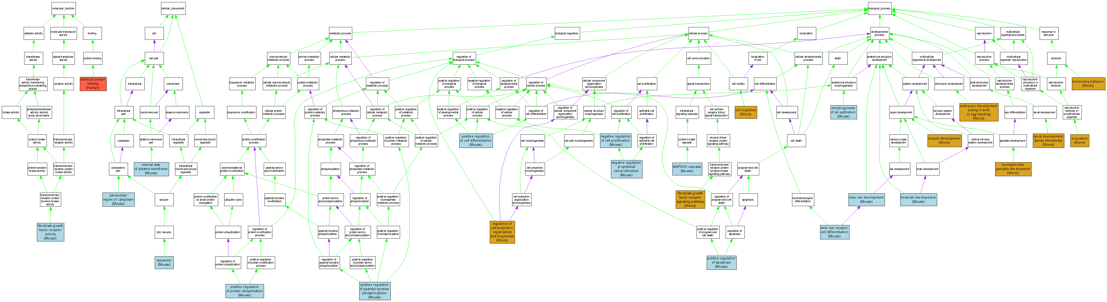
Compare GO annotations related to Muenke syndrome using OMIM genes and OrthoDisease orthologs

A table of the annotations represented in this image is provided below.
CategoryIDTermDB ObjectEvidenceOrganismReference
Molecular FunctionGO:0005007fibroblast growth factor receptor activity MGI:95524IDAMouseMGI:MGI:3032479|PMID:14699054
Molecular FunctionGO:0042802identical protein binding P22607IPIHumanPMID:14732692
Cellular ComponentGO:0009898internal side of plasma membrane MGI:95524IDAMouseMGI:MGI:3032479|PMID:14699054
Cellular ComponentGO:0005764lysosome MGI:95524IDAMouseMGI:MGI:3032479|PMID:14699054
Cellular ComponentGO:0048471perinuclear region of cytoplasm MGI:95524IDAMouseMGI:MGI:3032479|PMID:14699054
Biological ProcessGO:0016477cell migration WBGene00001184IMPWormWB:WBPaper00002331|PMID:7585964
Biological ProcessGO:0009792embryonic development ending in birth or egg hatching WBGene00001184IMPWormWB:WBPaper00027756|PMID:16845399
Biological ProcessGO:0008543fibroblast growth factor receptor signaling pathway MGI:95524IDAMouseMGI:MGI:3032479|PMID:14699054
Biological ProcessGO:0008543fibroblast growth factor receptor signaling pathway WBGene00001184IMPWormWB:WBPaper00002331|PMID:7585964
Biological ProcessGO:0030900forebrain development MGI:95524IMPMouseMGI:MGI:3529735|PMID:15708559
Biological ProcessGO:0040035hermaphrodite genitalia development WBGene00001184IMPWormWB:WBPaper00006395|PMID:14551910
Biological ProcessGO:0048839inner ear development MGI:95524IMPMouseMGI:MGI:3695846|PMID:17117437
Biological ProcessGO:0060113inner ear receptor cell differentiation MGI:95524IMPMouseMGI:MGI:3695846|PMID:17117437
Biological ProcessGO:0002119larval development (sensu Nematoda) WBGene00001184IMPWormWB:WBPaper00004943|PMID:11689700
Biological ProcessGO:0007626locomotory behavior WBGene00001184IMPWormWB:WBPaper00006395|PMID:14551910
Biological ProcessGO:0000165MAPKKK cascade MGI:95524IDAMouseMGI:MGI:3032479|PMID:14699054
Biological ProcessGO:0002009morphogenesis of an epithelium MGI:95524IMPMouseMGI:MGI:3695846|PMID:17117437
Biological ProcessGO:0007517muscle development WBGene00001184IMPWormWB:WBPaper00027119|PMID:16495308
Biological ProcessGO:0008285negative regulation of cell proliferation MGI:95524IMPMouseMGI:MGI:3529735|PMID:15708559
Biological ProcessGO:0050680negative regulation of epithelial cell proliferation MGI:95524IMPMouseMGI:MGI:3712676|PMID:17192470
Biological ProcessGO:0018991oviposition WBGene00001184IMPWormWB:WBPaper00005654|PMID:12529635
Biological ProcessGO:0018991oviposition WBGene00001184IMPWormWB:WBPaper00004943|PMID:11689700
Biological ProcessGO:0043065positive regulation of apoptosis MGI:95524IMPMouseMGI:MGI:3529735|PMID:15708559
Biological ProcessGO:0045597positive regulation of cell differentiation MGI:95524IMPMouseMGI:MGI:2429373|PMID:12417662
Biological ProcessGO:0045597positive regulation of cell differentiation MGI:95524IMPMouseMGI:MGI:3695846|PMID:17117437
Biological ProcessGO:0050731positive regulation of peptidyl-tyrosine phosphorylation MGI:95524IDAMouseMGI:MGI:3032479|PMID:14699054
Biological ProcessGO:0031398positive regulation of protein ubiquitination MGI:95524IDAMouseMGI:MGI:3032479|PMID:14699054
Biological ProcessGO:0031344regulation of cell projection organization and biogenesis WBGene00001184IMPWormWB:WBPaper00027119|PMID:16495308