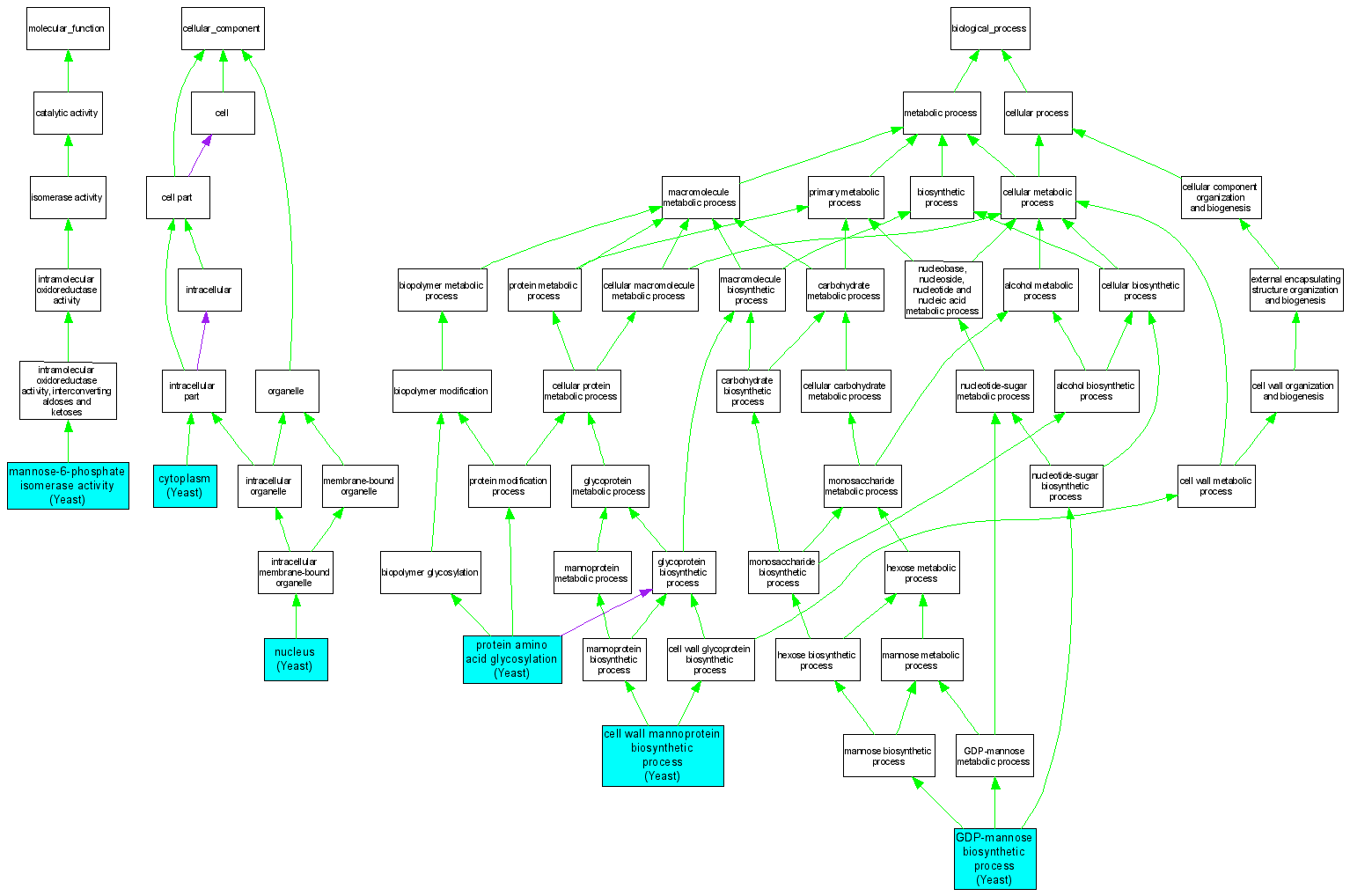
Compare GO annotations related to Carbohydrate-deficient glycoprotein syndrome, type Ib using OMIM genes and OrthoDisease orthologs

A table of the annotations represented in this image is provided below.
CategoryIDTermDB ObjectEvidenceOrganismReference
Molecular FunctionGO:0004476mannose-6-phosphate isomerase activity S000000805IDAYeastSGD_REF:S000052711|PMID:8011630
Cellular ComponentGO:0005737cytoplasm S000000805IDAYeastSGD_REF:S000074185|PMID:14562095
Cellular ComponentGO:0005634nucleus S000000805IDAYeastSGD_REF:S000074185|PMID:14562095
Biological ProcessGO:0000032cell wall mannoprotein biosynthetic process S000000805IMPYeastSGD_REF:S000042091|PMID:1377774
Biological ProcessGO:0009298GDP-mannose biosynthetic process S000000805IMPYeastSGD_REF:S000042091|PMID:1377774
Biological ProcessGO:0006486protein amino acid glycosylation S000000805IMPYeastSGD_REF:S000042091|PMID:1377774