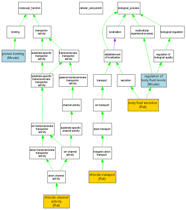
Compare GO annotations related to Bartter syndrome, type 4, digenic using OMIM genes and OrthoDisease orthologs

A table of the annotations represented in this image is provided below.
CategoryIDTermDB ObjectEvidenceOrganismReference
Molecular FunctionGO:0005254chloride channel activity RGD:68435IDARatRGD:68767|PMID:7680033
Molecular FunctionGO:0005515protein binding MGI:1329026IPIMouseMGI:MGI:3690168|PMID:11734858
Biological ProcessGO:0007589body fluid secretion RGD:68435IEPRatRGD:68767|PMID:7680033
Biological ProcessGO:0006821chloride transport RGD:621139IMPRatRGD:632278|PMID:12111250
Biological ProcessGO:0050878regulation of body fluid levels MGI:1329026IMPMouseMGI:MGI:1931986|PMID:11133517