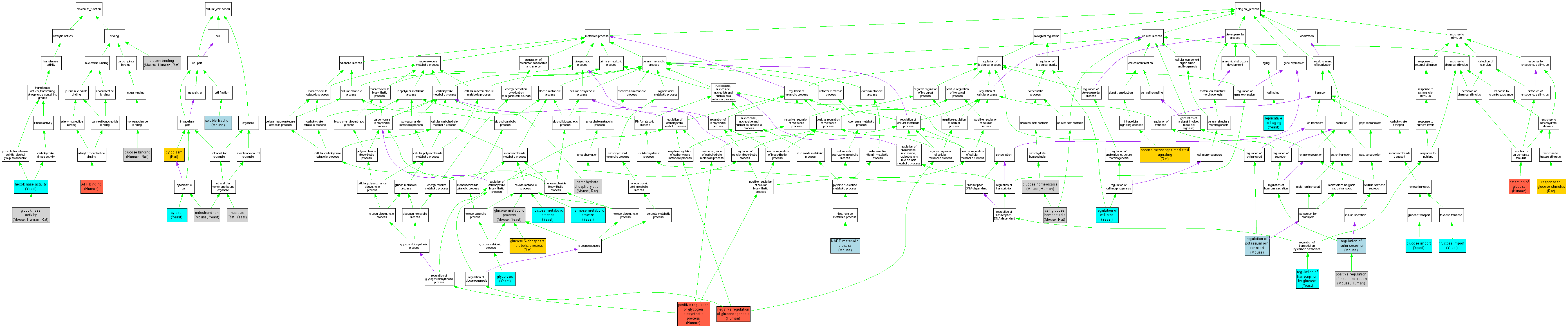
Compare GO annotations related to Hyperinsulinemic hypoglycemia, familial, 3 using OMIM genes and OrthoDisease orthologs

A table of the annotations represented in this image is provided below.
CategoryIDTermDB ObjectEvidenceOrganismReference
Molecular FunctionGO:0005524ATP binding P35557IDAHumanPMID:8446612
Molecular FunctionGO:0005524ATP binding P35557IDAHumanPMID:12941786
Molecular FunctionGO:0005524ATP binding P35557IDAHumanPMID:16173921
Molecular FunctionGO:0004340glucokinase activity MGI:1270854IMPMouseMGI:MGI:1099128|PMID:9357804
Molecular FunctionGO:0004340glucokinase activity MGI:1270854IMPMouseMGI:MGI:3630095|PMID:7510884
Molecular FunctionGO:0004340glucokinase activity MGI:1270854IDAMouseMGI:MGI:54301|PMID:141272
Molecular FunctionGO:0004340glucokinase activity MGI:1270854IDAMouseMGI:MGI:56520|PMID:3931624
Molecular FunctionGO:0004340glucokinase activity MGI:1270854IMPMouseMGI:MGI:76298|PMID:7665557
Molecular FunctionGO:0004340glucokinase activity MGI:1270854IDAMouseMGI:MGI:3691164|PMID:9873043
Molecular FunctionGO:0004340glucokinase activity MGI:1270854IMPMouseMGI:MGI:76949|PMID:7556622
Molecular FunctionGO:0004340glucokinase activity P35557IDAHumanPMID:16173921
Molecular FunctionGO:0004340glucokinase activity P35557IDAHumanPMID:12941786
Molecular FunctionGO:0004340glucokinase activity P35557IDAHumanPMID:8446612
Molecular FunctionGO:0004340glucokinase activity RGD:2670IDARatRGD:628440|PMID:11250924
Molecular FunctionGO:0004340glucokinase activity RGD:2670IDARatRGD:1582633|PMID:15138155
Molecular FunctionGO:0005536glucose binding P35557IDAHumanPMID:16173921
Molecular FunctionGO:0005536glucose binding P35557IDAHumanPMID:8446612
Molecular FunctionGO:0005536glucose binding P35557IDAHumanPMID:12941786
Molecular FunctionGO:0005536glucose binding RGD:2670IDARatRGD:1582633|PMID:15138155
Molecular FunctionGO:0004396hexokinase activity S000001949IMPYeastSGD_REF:S000043583|PMID:6341351
Molecular FunctionGO:0004396hexokinase activity S000001949IDAYeastSGD_REF:S000073626|PMID:12611889
Molecular FunctionGO:0004396hexokinase activity S000001949IDAYeastSGD_REF:S000063268|PMID:332086
Molecular FunctionGO:0004396hexokinase activity S000003222IMPYeastSGD_REF:S000043583|PMID:6341351
Molecular FunctionGO:0004396hexokinase activity S000003222IDAYeastSGD_REF:S000073626|PMID:12611889
Molecular FunctionGO:0004396hexokinase activity S000003222IDAYeastSGD_REF:S000063268|PMID:332086
Molecular FunctionGO:0005515protein binding MGI:1270854IPIMouseMGI:MGI:2671672|PMID:12931191
Molecular FunctionGO:0005515protein binding P35557IPIHumanPMID:16173921
Molecular FunctionGO:0005515protein binding RGD:2670IPIRatRGD:1581880|PMID:16186382
Molecular FunctionGO:0005515protein binding RGD:2670IMPRatRGD:1581880|PMID:16186382
Cellular ComponentGO:0005737cytoplasm RGD:2670IMPRatRGD:1581880|PMID:16186382
Cellular ComponentGO:0005737cytoplasm RGD:2670IDARatRGD:1582633|PMID:15138155
Cellular ComponentGO:0005737cytoplasm RGD:2670IDARatRGD:1581879|PMID:17028192
Cellular ComponentGO:0005829cytosol S000001949IDAYeastSGD_REF:S000074185|PMID:14562095
Cellular ComponentGO:0005829cytosol S000003222IDAYeastSGD_REF:S000060187|PMID:11311123
Cellular ComponentGO:0005829cytosol S000003222IDAYeastSGD_REF:S000055634|PMID:9563516
Cellular ComponentGO:0005739mitochondrion MGI:1270854IDAMouseMGI:MGI:2671672|PMID:12931191
Cellular ComponentGO:0005739mitochondrion MGI:1270854IDAMouseMGI:MGI:2682130|PMID:14651853
Cellular ComponentGO:0005739mitochondrion S000003222IDAYeastSGD_REF:S000118886|PMID:16962558
Cellular ComponentGO:0005634nucleus RGD:2670IDARatRGD:1581880|PMID:16186382
Cellular ComponentGO:0005634nucleus RGD:2670IDARatRGD:1582633|PMID:15138155
Cellular ComponentGO:0005634nucleus RGD:2670IDARatRGD:1581879|PMID:17028192
Cellular ComponentGO:0005634nucleus S000003222IDAYeastSGD_REF:S000060187|PMID:11311123
Cellular ComponentGO:0005634nucleus S000003222IDAYeastSGD_REF:S000055634|PMID:9563516
Cellular ComponentGO:0005625soluble fraction MGI:1270854IDAMouseMGI:MGI:54301|PMID:141272
Biological ProcessGO:0046835carbohydrate phosphorylation MGI:1270854IMPMouseMGI:MGI:76949|PMID:7556622
Biological ProcessGO:0046835carbohydrate phosphorylation MGI:1270854IDAMouseMGI:MGI:54301|PMID:141272
Biological ProcessGO:0046835carbohydrate phosphorylation MGI:1270854IMPMouseMGI:MGI:76298|PMID:7665557
Biological ProcessGO:0046835carbohydrate phosphorylation MGI:1270854IDAMouseMGI:MGI:56520|PMID:3931624
Biological ProcessGO:0046835carbohydrate phosphorylation RGD:2670IDARatRGD:1582633|PMID:15138155
Biological ProcessGO:0001678cell glucose homeostasis MGI:1270854IMPMouseMGI:MGI:76786|PMID:7553875
Biological ProcessGO:0001678cell glucose homeostasis RGD:2670IMPRatRGD:1601297|PMID:16443775
Biological ProcessGO:0051594detection of glucose P35557IMPHumanPMID:12941786
Biological ProcessGO:0032445fructose import S000001949IGIYeastSGD_REF:S000048827|PMID:6300872
Biological ProcessGO:0032445fructose import S000003222IGIYeastSGD_REF:S000048827|PMID:6300872
Biological ProcessGO:0006000fructose metabolic process S000001949IMPYeastSGD_REF:S000048827|PMID:6300872
Biological ProcessGO:0006000fructose metabolic process S000003222IMPYeastSGD_REF:S000048827|PMID:6300872
Biological ProcessGO:0051156glucose 6-phosphate metabolic process RGD:2670IDARatRGD:1582633|PMID:15138155
Biological ProcessGO:0042593glucose homeostasis MGI:1270854IMPMouseMGI:MGI:1099128|PMID:9357804
Biological ProcessGO:0042593glucose homeostasis MGI:1270854IMPMouseMGI:MGI:76949|PMID:7556622
Biological ProcessGO:0042593glucose homeostasis MGI:1270854IMPMouseMGI:MGI:77846|PMID:8530440
Biological ProcessGO:0042593glucose homeostasis MGI:1270854IMPMouseMGI:MGI:1327006|PMID:9867845
Biological ProcessGO:0042593glucose homeostasis P35557IMPHumanPMID:8132752
Biological ProcessGO:0046323glucose import S000001949IGIYeastSGD_REF:S000048827|PMID:6300872
Biological ProcessGO:0046323glucose import S000003222IGIYeastSGD_REF:S000048827|PMID:6300872
Biological ProcessGO:0006006glucose metabolic process MGI:1270854IDAMouseMGI:MGI:56520|PMID:3931624
Biological ProcessGO:0006006glucose metabolic process MGI:1270854IDAMouseMGI:MGI:54301|PMID:141272
Biological ProcessGO:0006006glucose metabolic process MGI:1270854IMPMouseMGI:MGI:1099128|PMID:9357804
Biological ProcessGO:0006006glucose metabolic process MGI:1270854IMPMouseMGI:MGI:76298|PMID:7665557
Biological ProcessGO:0006006glucose metabolic process MGI:1270854IMPMouseMGI:MGI:76949|PMID:7556622
Biological ProcessGO:0006006glucose metabolic process S000001949IMPYeastSGD_REF:S000048827|PMID:6300872
Biological ProcessGO:0006006glucose metabolic process S000003222IMPYeastSGD_REF:S000048827|PMID:6300872
Biological ProcessGO:0006096glycolysis S000001949IDAYeastSGD_REF:S000063268|PMID:332086
Biological ProcessGO:0006096glycolysis S000003222IDAYeastSGD_REF:S000063268|PMID:332086
Biological ProcessGO:0006096glycolysis S000003222IDAYeastSGD_REF:S000041726|PMID:8917466
Biological ProcessGO:0006096glycolysis S000003222IMPYeastSGD_REF:S000041726|PMID:8917466
Biological ProcessGO:0006013mannose metabolic process S000001949IDAYeastSGD_REF:S000063268|PMID:332086
Biological ProcessGO:0006013mannose metabolic process S000003222IDAYeastSGD_REF:S000063268|PMID:332086
Biological ProcessGO:0006739NADP metabolic process MGI:1270854IMPMouseMGI:MGI:3691164|PMID:9873043
Biological ProcessGO:0045721negative regulation of gluconeogenesis P35557IMPHumanPMID:8878425
Biological ProcessGO:0045725positive regulation of glycogen biosynthetic process P35557IMPHumanPMID:8878425
Biological ProcessGO:0032024positive regulation of insulin secretion MGI:1270854IMPMouseMGI:MGI:76949|PMID:7556622
Biological ProcessGO:0032024positive regulation of insulin secretion P35557IMPHumanPMID:8132752
Biological ProcessGO:0032024positive regulation of insulin secretion P35557IMPHumanPMID:8878425
Biological ProcessGO:0008361regulation of cell size S000003222IMPYeastSGD_REF:S000070190|PMID:12089449
Biological ProcessGO:0050796regulation of insulin secretion MGI:1270854IMPMouseMGI:MGI:77846|PMID:8530440
Biological ProcessGO:0050796regulation of insulin secretion MGI:1270854IMPMouseMGI:MGI:85404|PMID:8954920
Biological ProcessGO:0043266regulation of potassium ion transport MGI:1270854IMPMouseMGI:MGI:1266883|PMID:9662046
Biological ProcessGO:0046015regulation of transcription by glucose S000003222IDAYeastSGD_REF:S000060187|PMID:11311123
Biological ProcessGO:0001302replicative cell aging S000003222IMPYeastSGD_REF:S000080970|PMID:15722108
Biological ProcessGO:0009749response to glucose stimulus RGD:2670IEPRatRGD:728812|PMID:12086933
Biological ProcessGO:0019932second-messenger-mediated signaling RGD:2670IDARatRGD:628440|PMID:11250924