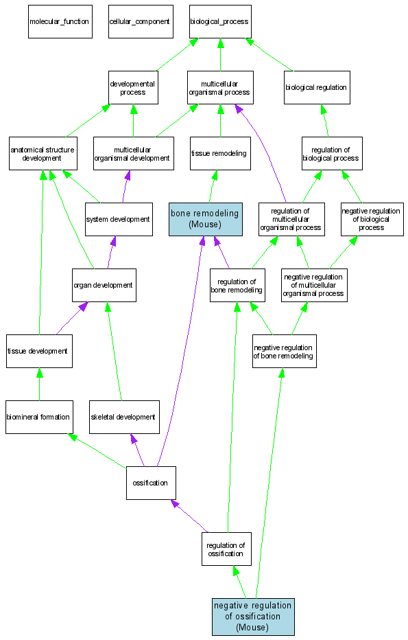
Compare GO annotations related to Ossification of posterior longitudinal ligament of spine using OMIM genes and OrthoDisease orthologs

A table of the annotations represented in this image is provided below.
CategoryIDTermDB ObjectEvidenceOrganismReference
Biological ProcessGO:0046849bone remodeling MGI:97370IMPMouseMGI:MGI:1333398|PMID:10024383
Biological ProcessGO:0030279negative regulation of ossification MGI:97370IMPMouseMGI:MGI:1270097|PMID:9662402