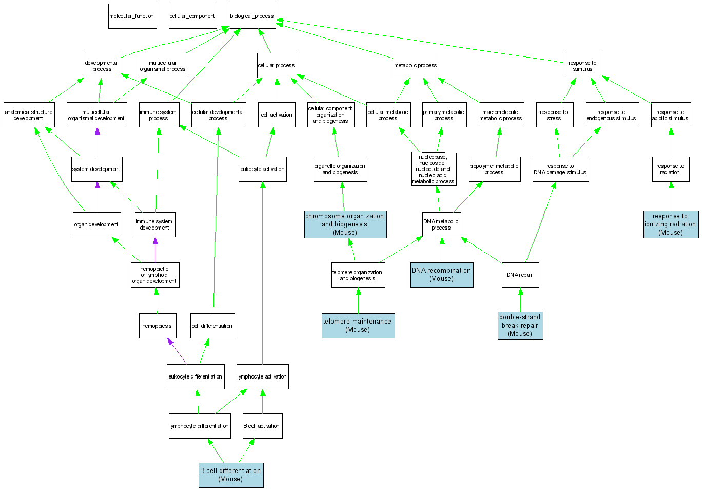
Compare GO annotations related to Severe combined immunodeficiency, Athabascan type using OMIM genes and OrthoDisease orthologs

A table of the annotations represented in this image is provided below.
CategoryIDTermDB ObjectEvidenceOrganismReference
Biological ProcessGO:0030183B cell differentiation MGI:2441769IMPMouseMGI:MGI:2447929|PMID:12504013
Biological ProcessGO:0051276chromosome organization and biogenesis MGI:2441769IMPMouseMGI:MGI:3514096|PMID:12615897
Biological ProcessGO:0051276chromosome organization and biogenesis MGI:2441769IMPMouseMGI:MGI:2447929|PMID:12504013
Biological ProcessGO:0006310DNA recombination MGI:2441769IMPMouseMGI:MGI:2447929|PMID:12504013
Biological ProcessGO:0006302double-strand break repair MGI:2441769IMPMouseMGI:MGI:3514096|PMID:12615897
Biological ProcessGO:0010212response to ionizing radiation MGI:2441769IMPMouseMGI:MGI:3514096|PMID:12615897
Biological ProcessGO:0010212response to ionizing radiation MGI:2441769IMPMouseMGI:MGI:2447929|PMID:12504013
Biological ProcessGO:0000723telomere maintenance MGI:2441769IMPMouseMGI:MGI:3514096|PMID:12615897