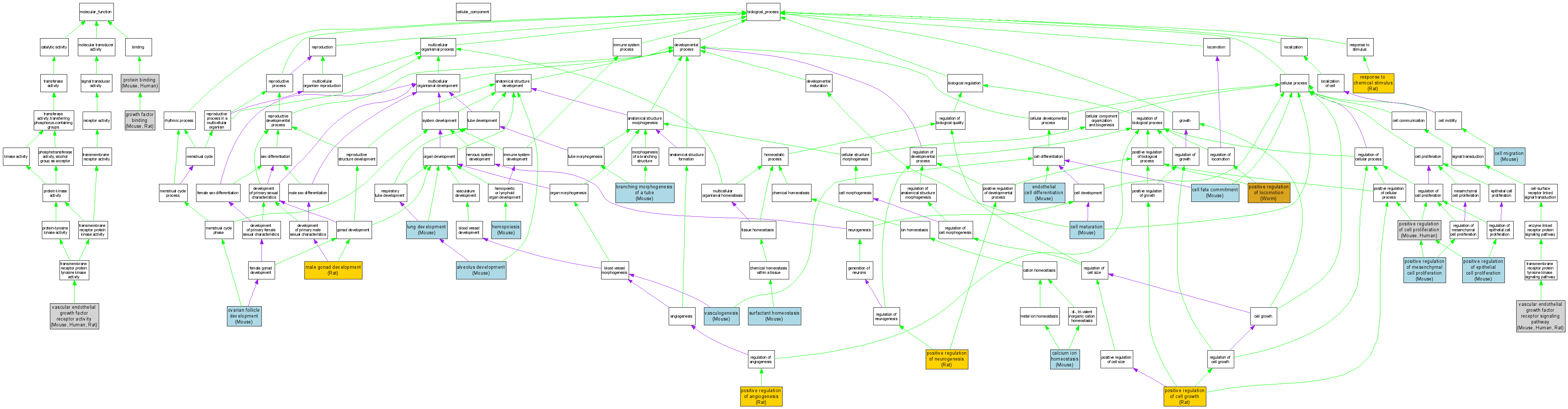
| Category | ID | Term | DB Object | Evidence | Organism | Reference |
| Molecular Function | GO:0019838 | growth factor binding |
MGI:96683 | IPI | Mouse | MGI:MGI:83765|PMID:7681362 |
| Molecular Function | GO:0019838 | growth factor binding |
RGD:621737 | IMP | Rat | RGD:727326|PMID:11683876 |
| Molecular Function | GO:0019838 | growth factor binding |
RGD:2965 | IMP | Rat | RGD:729081|PMID:9442048 |
| Molecular Function | GO:0005515 | protein binding |
MGI:95561 | IPI | Mouse | MGI:MGI:1201694|PMID:9247316 |
| Molecular Function | GO:0005515 | protein binding |
MGI:95561 | IPI | Mouse | MGI:MGI:2135411|PMID:11279005 |
| Molecular Function | GO:0005515 | protein binding |
P35916 | IPI | Human | PMID:16530705 |
| Molecular Function | GO:0005515 | protein binding |
P35968 | IPI | Human | PMID:16530705 |
| Molecular Function | GO:0005515 | protein binding |
P35968 | IPI | Human | PMID:17222790 |
| Molecular Function | GO:0005021 | vascular endothelial growth factor receptor activity |
MGI:95561 | IGI | Mouse | MGI:MGI:1201694|PMID:9247316 |
| Molecular Function | GO:0005021 | vascular endothelial growth factor receptor activity |
MGI:96683 | IDA | Mouse | MGI:MGI:3047093|PMID:8356051 |
| Molecular Function | GO:0005021 | vascular endothelial growth factor receptor activity |
P35916 | IDA | Human | PMID:9012504 |
| Molecular Function | GO:0005021 | vascular endothelial growth factor receptor activity |
RGD:621737 | IMP | Rat | RGD:727326|PMID:11683876 |
| Molecular Function | GO:0005021 | vascular endothelial growth factor receptor activity |
RGD:2965 | IMP | Rat | RGD:729081|PMID:9442048 |
| Biological Process | GO:0048286 | alveolus development |
MGI:96683 | IMP | Mouse | MGI:MGI:2181852|PMID:12053176 |
| Biological Process | GO:0048754 | branching morphogenesis of a tube |
MGI:96683 | IMP | Mouse | MGI:MGI:3613102|PMID:16375885 |
| Biological Process | GO:0055074 | calcium ion homeostasis |
MGI:96683 | IDA | Mouse | MGI:MGI:3047093|PMID:8356051 |
| Biological Process | GO:0045165 | cell fate commitment |
MGI:96683 | IMP | Mouse | MGI:MGI:2450018|PMID:12569129 |
| Biological Process | GO:0048469 | cell maturation |
MGI:96683 | IMP | Mouse | MGI:MGI:2181852|PMID:12053176 |
| Biological Process | GO:0016477 | cell migration |
MGI:96683 | IGI | Mouse | MGI:MGI:3525930|PMID:15601856 |
| Biological Process | GO:0045446 | endothelial cell differentiation |
MGI:96683 | IDA | Mouse | MGI:MGI:2670246|PMID:12897140 |
| Biological Process | GO:0030097 | hemopoiesis |
MGI:96683 | IMP | Mouse | MGI:MGI:3529425|PMID:15644447 |
| Biological Process | GO:0030324 | lung development |
MGI:96683 | IMP | Mouse | MGI:MGI:3613102|PMID:16375885 |
| Biological Process | GO:0008584 | male gonad development |
RGD:2965 | IDA | Rat | RGD:1581591|PMID:16672722 |
| Biological Process | GO:0001541 | ovarian follicle development |
MGI:96683 | IMP | Mouse | MGI:MGI:3709459|PMID:17050862 |
| Biological Process | GO:0045766 | positive regulation of angiogenesis |
RGD:2965 | IDA | Rat | RGD:1581593|PMID:15951738 |
| Biological Process | GO:0030307 | positive regulation of cell growth |
RGD:621737 | IDA | Rat | RGD:708324|PMID:7898938 |
| Biological Process | GO:0008284 | positive regulation of cell proliferation |
MGI:95561 | IGI | Mouse | MGI:MGI:1201694|PMID:9247316 |
| Biological Process | GO:0008284 | positive regulation of cell proliferation |
P35916 | IGI | Human | PMID:11574540 |
| Biological Process | GO:0050679 | positive regulation of epithelial cell proliferation |
MGI:96683 | IMP | Mouse | MGI:MGI:3613102|PMID:16375885 |
| Biological Process | GO:0040017 | positive regulation of locomotion |
WBGene00006897 | IMP | Worm | WB:WBPaper00005654|PMID:12529635 |
| Biological Process | GO:0002053 | positive regulation of mesenchymal cell proliferation |
MGI:96683 | IMP | Mouse | MGI:MGI:3613102|PMID:16375885 |
| Biological Process | GO:0050769 | positive regulation of neurogenesis |
RGD:2965 | IEP | Rat | RGD:1581594|PMID:15258583 |
| Biological Process | GO:0042221 | response to chemical stimulus |
RGD:2965 | IDA | Rat | RGD:1581592|PMID:16361360 |
| Biological Process | GO:0043129 | surfactant homeostasis |
MGI:96683 | IMP | Mouse | MGI:MGI:2181852|PMID:12053176 |
| Biological Process | GO:0048010 | vascular endothelial growth factor receptor signaling pathway |
MGI:96683 | IDA | Mouse | MGI:MGI:3047093|PMID:8356051 |
| Biological Process | GO:0048010 | vascular endothelial growth factor receptor signaling pathway |
P35916 | IDA | Human | PMID:9012504 |
| Biological Process | GO:0048010 | vascular endothelial growth factor receptor signaling pathway |
P35916 | IGI | Human | PMID:11574540 |
| Biological Process | GO:0048010 | vascular endothelial growth factor receptor signaling pathway |
RGD:621737 | IMP | Rat | RGD:727326|PMID:11683876 |
| Biological Process | GO:0048010 | vascular endothelial growth factor receptor signaling pathway |
RGD:2965 | IMP | Rat | RGD:729081|PMID:9442048 |
| Biological Process | GO:0001570 | vasculogenesis |
MGI:96683 | IMP | Mouse | MGI:MGI:3529425|PMID:15644447 |