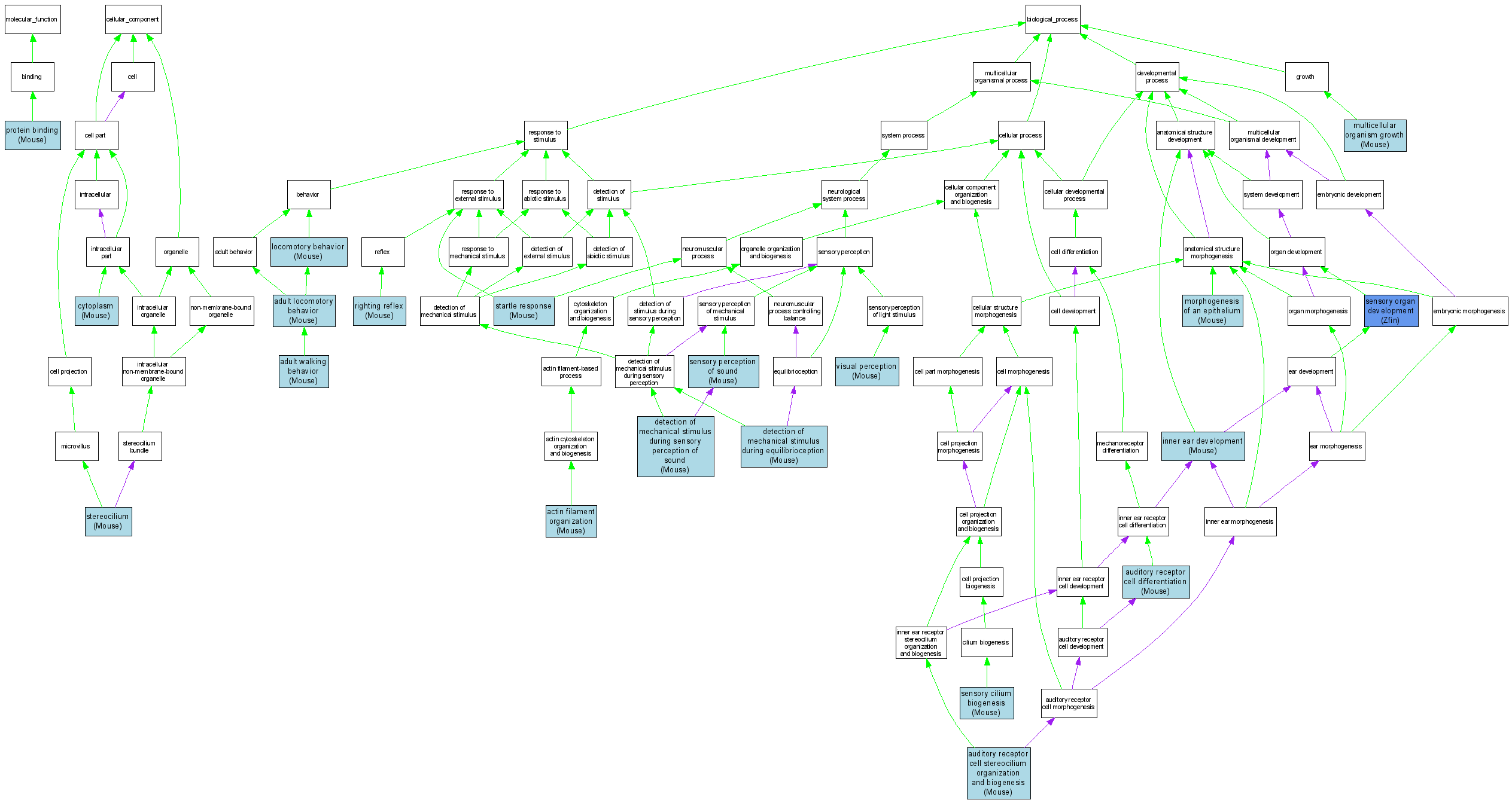
Compare GO annotations related to Usher syndrome, type 1F using OMIM genes and OrthoDisease orthologs

A table of the annotations represented in this image is provided below.
CategoryIDTermDB ObjectEvidenceOrganismReference
Molecular FunctionGO:0005515protein binding MGI:1891428IPIMouseMGI:MGI:3616414|PMID:16481439
Molecular FunctionGO:0005515protein binding MGI:1891428IPIMouseMGI:MGI:3528108|PMID:15590703
Cellular ComponentGO:0005737cytoplasm MGI:1891428IDAMouseMGI:MGI:3616414|PMID:16481439
Cellular ComponentGO:0032420stereocilium MGI:1891428IDAMouseMGI:MGI:3722521|PMID:14570705
Biological ProcessGO:0007015actin filament organization MGI:1891428IMPMouseMGI:MGI:3619110|PMID:11124469
Biological ProcessGO:0008344adult locomotory behavior MGI:1891428IMPMouseMGI:MGI:76231
Biological ProcessGO:0007628adult walking behavior MGI:1891428IMPMouseMGI:MGI:3619110|PMID:11124469
Biological ProcessGO:0042491auditory receptor cell differentiation MGI:1891428IMPMouseMGI:MGI:3616414|PMID:16481439
Biological ProcessGO:0060088auditory receptor cell stereocilium organization and biogenesis MGI:1891428IMPMouseMGI:MGI:1928787|PMID:10978835
Biological ProcessGO:0060088auditory receptor cell stereocilium organization and biogenesis MGI:1891428IGIMouseMGI:MGI:3526751|PMID:15537665
Biological ProcessGO:0060088auditory receptor cell stereocilium organization and biogenesis MGI:1891428IMPMouseMGI:MGI:3619110|PMID:11124469
Biological ProcessGO:0060088auditory receptor cell stereocilium organization and biogenesis MGI:1891428IMPMouseMGI:MGI:3654702|PMID:16887306
Biological ProcessGO:0050973detection of mechanical stimulus during equilibrioception MGI:1891428IMPMouseMGI:MGI:3616414|PMID:16481439
Biological ProcessGO:0050910detection of mechanical stimulus during sensory perception of sound MGI:1891428IMPMouseMGI:MGI:3616414|PMID:16481439
Biological ProcessGO:0048839inner ear development MGI:1891428IMPMouseMGI:MGI:1928787|PMID:10978835
Biological ProcessGO:0048839inner ear development MGI:1891428IMPMouseMGI:MGI:3574187|PMID:15811708
Biological ProcessGO:0007626locomotory behavior MGI:1891428IMPMouseMGI:MGI:1341448|PMID:10430593
Biological ProcessGO:0007626locomotory behavior MGI:1891428IMPMouseMGI:MGI:3664354|PMID:16962269
Biological ProcessGO:0007626locomotory behavior MGI:1891428IMPMouseMGI:MGI:1928787|PMID:10978835
Biological ProcessGO:0007626locomotory behavior MGI:1891428IMPMouseMGI:MGI:3574187|PMID:15811708
Biological ProcessGO:0002009morphogenesis of an epithelium MGI:1891428IMPMouseMGI:MGI:1929046|PMID:11138007
Biological ProcessGO:0035264multicellular organism growth MGI:1891428IMPMouseMGI:MGI:1928787|PMID:10978835
Biological ProcessGO:0060013righting reflex MGI:1891428IMPMouseMGI:MGI:1928787|PMID:10978835
Biological ProcessGO:0060013righting reflex MGI:1891428IMPMouseMGI:MGI:3574187|PMID:15811708
Biological ProcessGO:0035058sensory cilium biogenesis MGI:1891428IMPMouseMGI:MGI:3616414|PMID:16481439
Biological ProcessGO:0007423sensory organ development ZDB-GENE-030616-3IMPZfinZFIN:ZDB-PUB-050111-2|PMID:15634702
Biological ProcessGO:0007605sensory perception of sound MGI:1891428IMPMouseMGI:MGI:53703|PMID:5093631
Biological ProcessGO:0007605sensory perception of sound MGI:1891428IMPMouseMGI:MGI:1341448|PMID:10430593
Biological ProcessGO:0007605sensory perception of sound MGI:1891428IMPMouseMGI:MGI:3616414|PMID:16481439
Biological ProcessGO:0007605sensory perception of sound MGI:1891428IMPMouseMGI:MGI:76231
Biological ProcessGO:0007605sensory perception of sound MGI:1891428IMPMouseMGI:MGI:1196061|PMID:9653653
Biological ProcessGO:0007605sensory perception of sound MGI:1891428IMPMouseMGI:MGI:1928787|PMID:10978835
Biological ProcessGO:0007605sensory perception of sound MGI:1891428IGIMouseMGI:MGI:3526751|PMID:15537665
Biological ProcessGO:0007605sensory perception of sound MGI:1891428IMPMouseMGI:MGI:3619110|PMID:11124469
Biological ProcessGO:0001964startle response MGI:1891428IMPMouseMGI:MGI:3574187|PMID:15811708
Biological ProcessGO:0007601visual perception MGI:1891428IMPMouseMGI:MGI:3655911|PMID:16799054