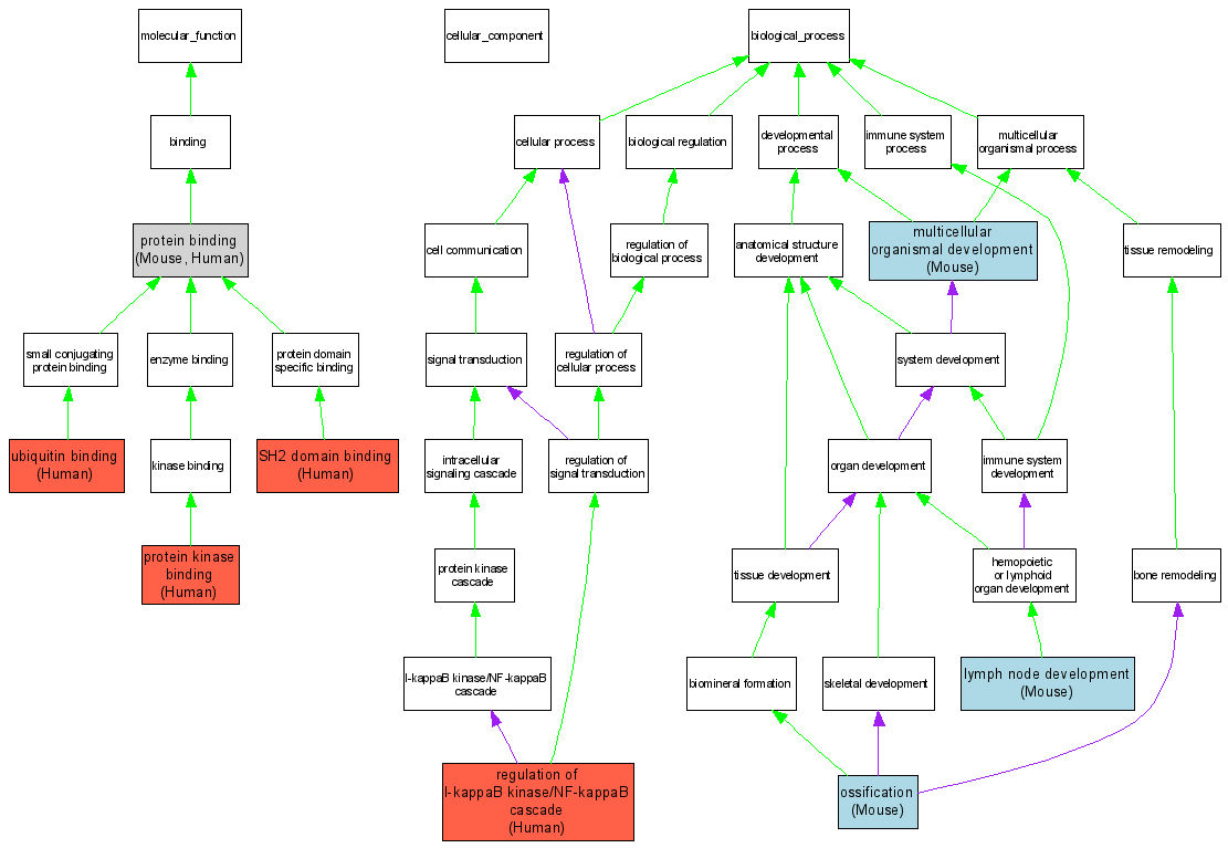
| Category | ID | Term | DB Object | Evidence | Organism | Reference |
| Molecular Function | GO:0005515 | protein binding |
MGI:1314891 | IPI | Mouse | MGI:MGI:3688344|PMID:15102471 |
| Molecular Function | GO:0005515 | protein binding |
Q9Y6Q6 | IPI | Human | PMID:10075662 |
| Molecular Function | GO:0005515 | protein binding |
Q13501 | IPI | Human | PMID:14676191 |
| Molecular Function | GO:0019901 | protein kinase binding |
Q13501 | IDA | Human | PMID:8650207 |
| Molecular Function | GO:0042169 | SH2 domain binding |
Q13501 | IDA | Human | PMID:8650207 |
| Molecular Function | GO:0043130 | ubiquitin binding |
Q13501 | IDA | Human | PMID:12857745 |
| Biological Process | GO:0048535 | lymph node development |
MGI:1314891 | IMP | Mouse | MGI:MGI:1345929|PMID:10500098 |
| Biological Process | GO:0007275 | multicellular organismal development |
MGI:1314891 | IMP | Mouse | MGI:MGI:1345929|PMID:10500098 |
| Biological Process | GO:0001503 | ossification |
MGI:1314891 | IMP | Mouse | MGI:MGI:1345929|PMID:10500098 |
| Biological Process | GO:0043122 | regulation of I-kappaB kinase/NF-kappaB cascade |
Q13501 | IMP | Human | PMID:12857745 |