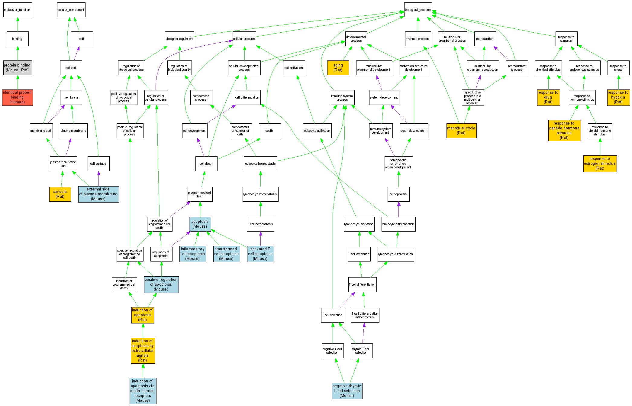
| Category | ID | Term | DB Object | Evidence | Organism | Reference |
| Molecular Function | GO:0042802 | identical protein binding |
P25445 | IPI | Human | PMID:7536190 |
| Molecular Function | GO:0005515 | protein binding |
MGI:95484 | IPI | Mouse | MGI:MGI:1913166|PMID:11034606 |
| Molecular Function | GO:0005515 | protein binding |
RGD:619831 | IPI | Rat | RGD:1600357|PMID:15557468 |
| Cellular Component | GO:0005901 | caveola |
RGD:619831 | IEP | Rat | RGD:1358613|PMID:15541714 |
| Cellular Component | GO:0009897 | external side of plasma membrane |
MGI:95484 | IDA | Mouse | MGI:MGI:2687085|PMID:12801066 |
| Cellular Component | GO:0009897 | external side of plasma membrane |
MGI:95484 | IDA | Mouse | MGI:MGI:3612236|PMID:16365167 |
| Biological Process | GO:0006924 | activated T cell apoptosis |
MGI:95484 | IDA | Mouse | MGI:MGI:2670301|PMID:12702495 |
| Biological Process | GO:0007568 | aging |
RGD:619831 | IEP | Rat | RGD:1600330|PMID:16936193 |
| Biological Process | GO:0006915 | apoptosis |
MGI:95484 | IGI | Mouse | MGI:MGI:3612236|PMID:16365167 |
| Biological Process | GO:0006917 | induction of apoptosis |
RGD:619831 | IEP | Rat | RGD:1358614|PMID:15528299 |
| Biological Process | GO:0008624 | induction of apoptosis by extracellular signals |
RGD:619831 | IMP | Rat | RGD:1600313|PMID:16953119 |
| Biological Process | GO:0008625 | induction of apoptosis via death domain receptors |
MGI:95484 | IMP | Mouse | MGI:MGI:2687085|PMID:12801066 |
| Biological Process | GO:0008625 | induction of apoptosis via death domain receptors |
MGI:95484 | IDA | Mouse | MGI:MGI:2687085|PMID:12801066 |
| Biological Process | GO:0008625 | induction of apoptosis via death domain receptors |
MGI:95484 | IGI | Mouse | MGI:MGI:3029504|PMID:12431371 |
| Biological Process | GO:0008625 | induction of apoptosis via death domain receptors |
MGI:95484 | IMP | Mouse | MGI:MGI:1340173|PMID:10429671 |
| Biological Process | GO:0006925 | inflammatory cell apoptosis |
MGI:95484 | IDA | Mouse | MGI:MGI:2687085|PMID:12801066 |
| Biological Process | GO:0006925 | inflammatory cell apoptosis |
MGI:95484 | IMP | Mouse | MGI:MGI:2687085|PMID:12801066 |
| Biological Process | GO:0042698 | menstrual cycle |
RGD:619831 | IEP | Rat | RGD:1600349|PMID:16461545 |
| Biological Process | GO:0045060 | negative thymic T cell selection |
MGI:95484 | IMP | Mouse | MGI:MGI:1340173|PMID:10429671 |
| Biological Process | GO:0043065 | positive regulation of apoptosis |
MGI:95484 | IGI | Mouse | MGI:MGI:3038547|PMID:15039234 |
| Biological Process | GO:0042493 | response to drug |
RGD:619831 | IEP | Rat | RGD:1600336|PMID:16687611 |
| Biological Process | GO:0043627 | response to estrogen stimulus |
RGD:619831 | IEP | Rat | RGD:1600353|PMID:16099864 |
| Biological Process | GO:0001666 | response to hypoxia |
RGD:619831 | IEP | Rat | RGD:1600332|PMID:16870148 |
| Biological Process | GO:0043434 | response to peptide hormone stimulus |
RGD:619831 | IEP | Rat | RGD:1600347|PMID:16392621 |
| Biological Process | GO:0006927 | transformed cell apoptosis |
MGI:95484 | IDA | Mouse | MGI:MGI:2687085|PMID:12801066 |