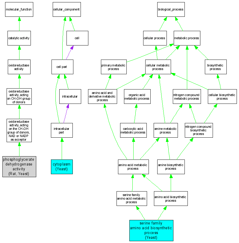
Compare GO annotations related to Phosphoglycerate dehydrogenase deficiency using OMIM genes and OrthoDisease orthologs

A table of the annotations represented in this image is provided below.
CategoryIDTermDB ObjectEvidenceOrganismReference
Molecular FunctionGO:0004617phosphoglycerate dehydrogenase activity RGD:61987IDARatRGD:61693|PMID:9163325
Molecular FunctionGO:0004617phosphoglycerate dehydrogenase activity S000000883IMPYeastSGD_REF:S000072828|PMID:12525494
Molecular FunctionGO:0004617phosphoglycerate dehydrogenase activity S000001336IMPYeastSGD_REF:S000072828|PMID:12525494
Cellular ComponentGO:0005737cytoplasm S000000883IDAYeastSGD_REF:S000074185|PMID:14562095
Cellular ComponentGO:0005737cytoplasm S000001336IDAYeastSGD_REF:S000074185|PMID:14562095
Biological ProcessGO:0009070serine family amino acid biosynthetic process S000000883IMPYeastSGD_REF:S000072828|PMID:12525494
Biological ProcessGO:0009070serine family amino acid biosynthetic process S000001336IMPYeastSGD_REF:S000072828|PMID:12525494