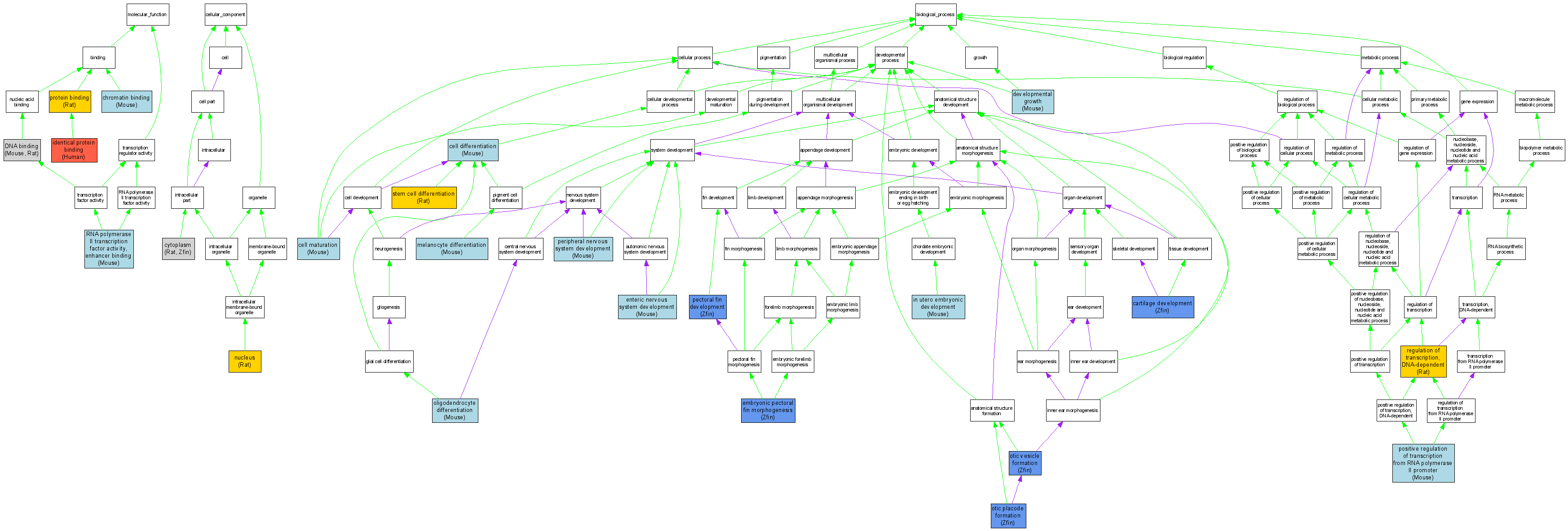
Compare GO annotations related to Yemenite deaf-blind hypopigmentation syndrome using OMIM genes and OrthoDisease orthologs

A table of the annotations represented in this image is provided below.
CategoryIDTermDB ObjectEvidenceOrganismReference
Molecular FunctionGO:0003682chromatin binding MGI:98358IDAMouseMGI:MGI:3530428|PMID:15729346
Molecular FunctionGO:0003677DNA binding MGI:98358IDAMouseMGI:MGI:3578469|PMID:15102707
Molecular FunctionGO:0003677DNA binding RGD:3735IDARatRGD:70017|PMID:9412504
Molecular FunctionGO:0042802identical protein binding P56693IPIHumanPMID:11029584
Molecular FunctionGO:0005515protein binding RGD:3735IPIRatRGD:1598407
Molecular FunctionGO:0005515protein binding RGD:3735IPIRatRGD:null
Molecular FunctionGO:0003705RNA polymerase II transcription factor activity, enhancer binding MGI:98358IDAMouseMGI:MGI:3530428|PMID:15729346
Cellular ComponentGO:0005737cytoplasm RGD:3735IDARatRGD:1600052|PMID:12138193
Cellular ComponentGO:0005737cytoplasm ZDB-GENE-001103-1IMPZfinZFIN:ZDB-PUB-021030-1|PMID:12397114
Cellular ComponentGO:0005634nucleus RGD:3735IDARatRGD:1600052|PMID:12138193
Biological ProcessGO:0051216cartilage development ZDB-GENE-001103-1IMPZfinZFIN:ZDB-PUB-021030-1|PMID:12397114
Biological ProcessGO:0051216cartilage development ZDB-GENE-001103-1IMPZfinZFIN:ZDB-PUB-050209-1|PMID:15689370
Biological ProcessGO:0030154cell differentiation MGI:98358IMPMouseMGI:MGI:2157993|PMID:11799060
Biological ProcessGO:0048469cell maturation MGI:98358IGIMouseMGI:MGI:3578469|PMID:15102707
Biological ProcessGO:0048469cell maturation MGI:98358IMPMouseMGI:MGI:3578469|PMID:15102707
Biological ProcessGO:0048589developmental growth MGI:98358IMPMouseMGI:MGI:3701016|PMID:16790476
Biological ProcessGO:0035118embryonic pectoral fin morphogenesis ZDB-GENE-001103-1IMPZfinZFIN:ZDB-PUB-021030-1|PMID:12397114
Biological ProcessGO:0035118embryonic pectoral fin morphogenesis ZDB-GENE-001103-1IMPZfinZFIN:ZDB-PUB-050209-1|PMID:15689370
Biological ProcessGO:0048484enteric nervous system development MGI:98358IMPMouseMGI:MGI:3701016|PMID:16790476
Biological ProcessGO:0001701in utero embryonic development MGI:98358IGIMouseMGI:MGI:3701016|PMID:16790476
Biological ProcessGO:0030318melanocyte differentiation MGI:98358IMPMouseMGI:MGI:3701016|PMID:16790476
Biological ProcessGO:0048709oligodendrocyte differentiation MGI:98358IMPMouseMGI:MGI:3701016|PMID:16790476
Biological ProcessGO:0043049otic placode formation ZDB-GENE-001103-1IGIZfinZFIN:ZDB-PUB-030416-1|PMID:12668634
Biological ProcessGO:0030916otic vesicle formation ZDB-GENE-001103-1IGIZfinZFIN:ZDB-PUB-050209-1|PMID:15689370
Biological ProcessGO:0033339pectoral fin development ZDB-GENE-001103-1IMPZfinZFIN:ZDB-PUB-970210-21|PMID:9007245
Biological ProcessGO:0007422peripheral nervous system development MGI:98358IGIMouseMGI:MGI:3701016|PMID:16790476
Biological ProcessGO:0045944positive regulation of transcription from RNA polymerase II promoter MGI:98358IGIMouseMGI:MGI:3530428|PMID:15729346
Biological ProcessGO:0006355regulation of transcription, DNA-dependent RGD:3735IDARatRGD:70017|PMID:9412504
Biological ProcessGO:0048863stem cell differentiation RGD:3735IEPRatRGD:1600051|PMID:12691661