Compare GO annotations related to Stuve-Wiedemann syndrome/Schwartz-Jampel type 2 syndrome using OMIM genes and OrthoDisease orthologs

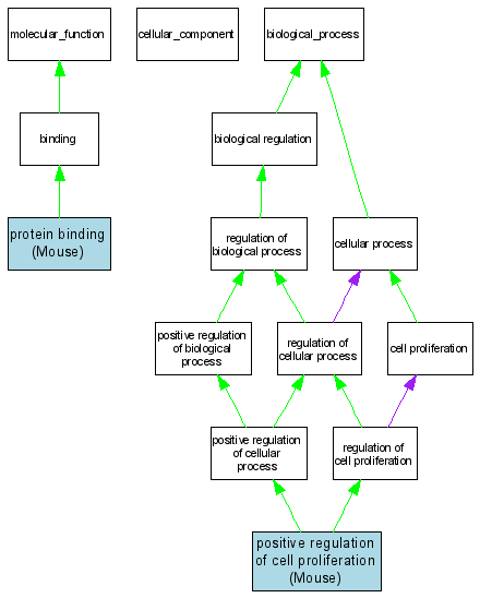
A table of the annotations represented in this image is provided below.
CategoryIDTermDB ObjectEvidenceOrganismReference
Molecular FunctionGO:0005515protein binding MGI:96788IPIMouseMGI:MGI:3039221|PMID:15051883
Molecular FunctionGO:0005515protein binding MGI:96788IPIMouseMGI:MGI:3614252|PMID:16452727
Biological ProcessGO:0008284positive regulation of cell proliferation MGI:96788IGIMouseMGI:MGI:3039221|PMID:15051883