| Category | ID | Term | DB Object | Evidence | Organism | Reference |
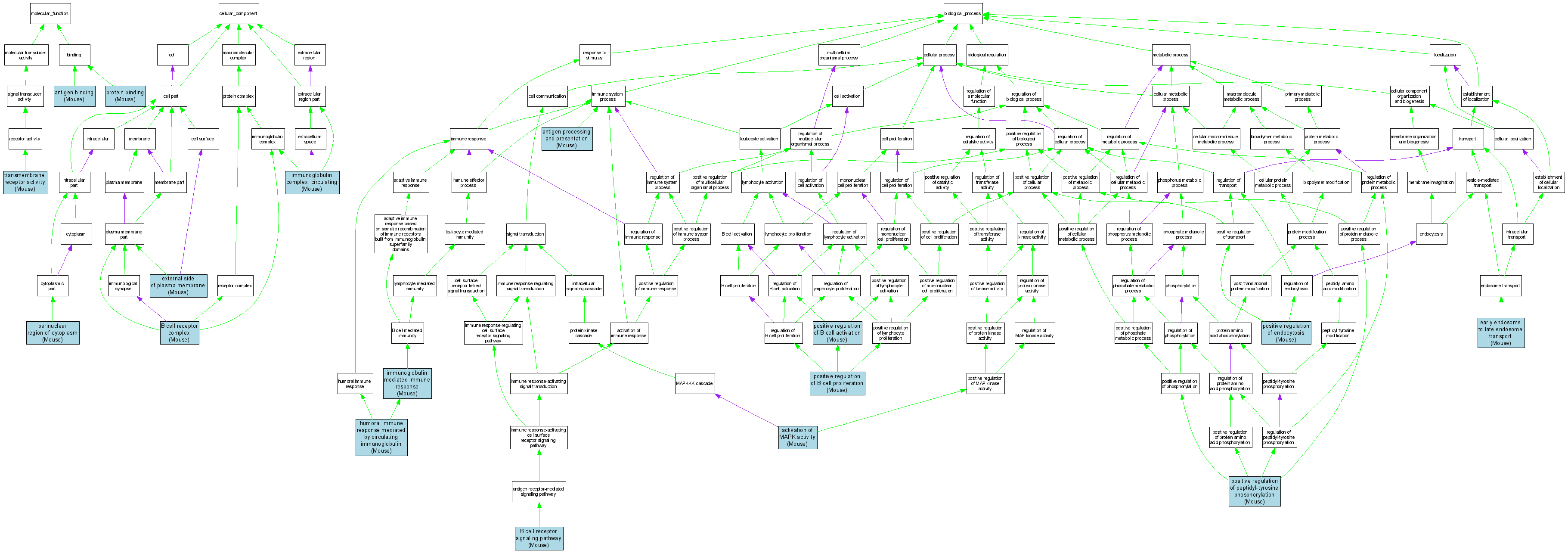
| Molecular Function | GO:0003823 | antigen binding |
MGI:96448 | IDA | Mouse | MGI:MGI:67723|PMID:8047141 |
| Molecular Function | GO:0003823 | antigen binding |
MGI:96448 | IDA | Mouse | MGI:MGI:78617|PMID:8552190 |
| Molecular Function | GO:0003823 | antigen binding |
MGI:96448 | IDA | Mouse | MGI:MGI:1889050|PMID:8418208 |
| Molecular Function | GO:0003823 | antigen binding |
MGI:96448 | IDA | Mouse | MGI:MGI:1354084|PMID:10704460 |
| Molecular Function | GO:0003823 | antigen binding |
MGI:96448 | IDA | Mouse | MGI:MGI:2670820|PMID:12882831 |
| Molecular Function | GO:0003823 | antigen binding |
MGI:96448 | IDA | Mouse | MGI:MGI:62368|PMID:7688139 |
| Molecular Function | GO:0003823 | antigen binding |
MGI:96448 | IDA | Mouse | MGI:MGI:3037416|PMID:14988498 |
| Molecular Function | GO:0005515 | protein binding |
MGI:96448 | IPI | Mouse | MGI:MGI:3521842|PMID:1373499 |
| Molecular Function | GO:0004888 | transmembrane receptor activity |
MGI:96448 | IDA | Mouse | MGI:MGI:3521842|PMID:1373499 |
| Cellular Component | GO:0019815 | B cell receptor complex |
MGI:96448 | IDA | Mouse | MGI:MGI:78617|PMID:8552190 |
| Cellular Component | GO:0019815 | B cell receptor complex |
MGI:96448 | IDA | Mouse | MGI:MGI:3028699|PMID:14662849 |
| Cellular Component | GO:0019815 | B cell receptor complex |
MGI:96448 | IDA | Mouse | MGI:MGI:1889050|PMID:8418208 |
| Cellular Component | GO:0019815 | B cell receptor complex |
MGI:96448 | IDA | Mouse | MGI:MGI:1354084|PMID:10704460 |
| Cellular Component | GO:0019815 | B cell receptor complex |
MGI:96448 | IDA | Mouse | MGI:MGI:2670820|PMID:12882831 |
| Cellular Component | GO:0019815 | B cell receptor complex |
MGI:96448 | IDA | Mouse | MGI:MGI:3036943|PMID:14557413 |
| Cellular Component | GO:0019815 | B cell receptor complex |
MGI:96448 | IDA | Mouse | MGI:MGI:77314|PMID:7477352 |
| Cellular Component | GO:0019815 | B cell receptor complex |
MGI:96448 | IDA | Mouse | MGI:MGI:3521842|PMID:1373499 |
| Cellular Component | GO:0019815 | B cell receptor complex |
MGI:96448 | IDA | Mouse | MGI:MGI:79455|PMID:8626447 |
| Cellular Component | GO:0009897 | external side of plasma membrane |
MGI:96448 | IDA | Mouse | MGI:MGI:3028699|PMID:14662849 |
| Cellular Component | GO:0009897 | external side of plasma membrane |
MGI:96448 | IDA | Mouse | MGI:MGI:1889050|PMID:8418208 |
| Cellular Component | GO:0009897 | external side of plasma membrane |
MGI:96448 | IDA | Mouse | MGI:MGI:1354084|PMID:10704460 |
| Cellular Component | GO:0009897 | external side of plasma membrane |
MGI:96448 | IDA | Mouse | MGI:MGI:2670820|PMID:12882831 |
| Cellular Component | GO:0009897 | external side of plasma membrane |
MGI:96448 | IDA | Mouse | MGI:MGI:3036943|PMID:14557413 |
| Cellular Component | GO:0009897 | external side of plasma membrane |
MGI:96448 | IDA | Mouse | MGI:MGI:77314|PMID:7477352 |
| Cellular Component | GO:0009897 | external side of plasma membrane |
MGI:96448 | IDA | Mouse | MGI:MGI:77315|PMID:7477353 |
| Cellular Component | GO:0009897 | external side of plasma membrane |
MGI:96448 | IDA | Mouse | MGI:MGI:3521842|PMID:1373499 |
| Cellular Component | GO:0009897 | external side of plasma membrane |
MGI:96448 | IDA | Mouse | MGI:MGI:79455|PMID:8626447 |
| Cellular Component | GO:0009897 | external side of plasma membrane |
MGI:96448 | IDA | Mouse | MGI:MGI:1332382|PMID:10072077 |
| Cellular Component | GO:0009897 | external side of plasma membrane |
MGI:96448 | IDA | Mouse | MGI:MGI:1889695|PMID:10979977 |
| Cellular Component | GO:0042571 | immunoglobulin complex, circulating |
MGI:96448 | IDA | Mouse | MGI:MGI:67723|PMID:8047141 |
| Cellular Component | GO:0042571 | immunoglobulin complex, circulating |
MGI:96448 | IDA | Mouse | MGI:MGI:78617|PMID:8552190 |
| Cellular Component | GO:0042571 | immunoglobulin complex, circulating |
MGI:96448 | IDA | Mouse | MGI:MGI:1889050|PMID:8418208 |
| Cellular Component | GO:0042571 | immunoglobulin complex, circulating |
MGI:96448 | IDA | Mouse | MGI:MGI:2671681|PMID:9492004 |
| Cellular Component | GO:0042571 | immunoglobulin complex, circulating |
MGI:96448 | IDA | Mouse | MGI:MGI:1354084|PMID:10704460 |
| Cellular Component | GO:0042571 | immunoglobulin complex, circulating |
MGI:96448 | IDA | Mouse | MGI:MGI:3039643|PMID:12867038 |
| Cellular Component | GO:0042571 | immunoglobulin complex, circulating |
MGI:96448 | IDA | Mouse | MGI:MGI:2670820|PMID:12882831 |
| Cellular Component | GO:0042571 | immunoglobulin complex, circulating |
MGI:96448 | IDA | Mouse | MGI:MGI:62368|PMID:7688139 |
| Cellular Component | GO:0042571 | immunoglobulin complex, circulating |
MGI:96448 | IDA | Mouse | MGI:MGI:3037416|PMID:14988498 |
| Cellular Component | GO:0042571 | immunoglobulin complex, circulating |
MGI:96448 | IDA | Mouse | MGI:MGI:1926579|PMID:11057672 |
| Cellular Component | GO:0048471 | perinuclear region of cytoplasm |
MGI:96448 | IDA | Mouse | MGI:MGI:3521842|PMID:1373499 |
| Biological Process | GO:0000187 | activation of MAPK activity |
MGI:96448 | IDA | Mouse | MGI:MGI:79455|PMID:8626447 |
| Biological Process | GO:0019882 | antigen processing and presentation |
MGI:96448 | IDA | Mouse | MGI:MGI:3033879|PMID:11854359 |
| Biological Process | GO:0050853 | B cell receptor signaling pathway |
MGI:96448 | IDA | Mouse | MGI:MGI:3521842|PMID:1373499 |
| Biological Process | GO:0050853 | B cell receptor signaling pathway |
MGI:96448 | IDA | Mouse | MGI:MGI:79455|PMID:8626447 |
| Biological Process | GO:0045022 | early endosome to late endosome transport |
MGI:96448 | IDA | Mouse | MGI:MGI:3033879|PMID:11854359 |
| Biological Process | GO:0002455 | humoral immune response mediated by circulating immunoglobulin |
MGI:96448 | IDA | Mouse | MGI:MGI:3037416|PMID:14988498 |
| Biological Process | GO:0016064 | immunoglobulin mediated immune response |
MGI:96448 | IDA | Mouse | MGI:MGI:67723|PMID:8047141 |
| Biological Process | GO:0016064 | immunoglobulin mediated immune response |
MGI:96448 | IDA | Mouse | MGI:MGI:78617|PMID:8552190 |
| Biological Process | GO:0016064 | immunoglobulin mediated immune response |
MGI:96448 | IDA | Mouse | MGI:MGI:1889050|PMID:8418208 |
| Biological Process | GO:0016064 | immunoglobulin mediated immune response |
MGI:96448 | IDA | Mouse | MGI:MGI:1354084|PMID:10704460 |
| Biological Process | GO:0050871 | positive regulation of B cell activation |
MGI:96448 | IDA | Mouse | MGI:MGI:3033879|PMID:11854359 |
| Biological Process | GO:0050871 | positive regulation of B cell activation |
MGI:96448 | IDA | Mouse | MGI:MGI:1354084|PMID:10704460 |
| Biological Process | GO:0030890 | positive regulation of B cell proliferation |
MGI:96448 | IDA | Mouse | MGI:MGI:78617|PMID:8552190 |
| Biological Process | GO:0030890 | positive regulation of B cell proliferation |
MGI:96448 | IDA | Mouse | MGI:MGI:1354084|PMID:10704460 |
| Biological Process | GO:0030890 | positive regulation of B cell proliferation |
MGI:96448 | IDA | Mouse | MGI:MGI:3051152|PMID:15240667 |
| Biological Process | GO:0030890 | positive regulation of B cell proliferation |
MGI:96448 | IDA | Mouse | MGI:MGI:1889695|PMID:10979977 |
| Biological Process | GO:0045807 | positive regulation of endocytosis |
MGI:96448 | IDA | Mouse | MGI:MGI:3033879|PMID:11854359 |
| Biological Process | GO:0050731 | positive regulation of peptidyl-tyrosine phosphorylation |
MGI:96448 | IDA | Mouse | MGI:MGI:3521842|PMID:1373499 |
| Biological Process | GO:0050731 | positive regulation of peptidyl-tyrosine phosphorylation |
MGI:96448 | IDA | Mouse | MGI:MGI:79455|PMID:8626447 |