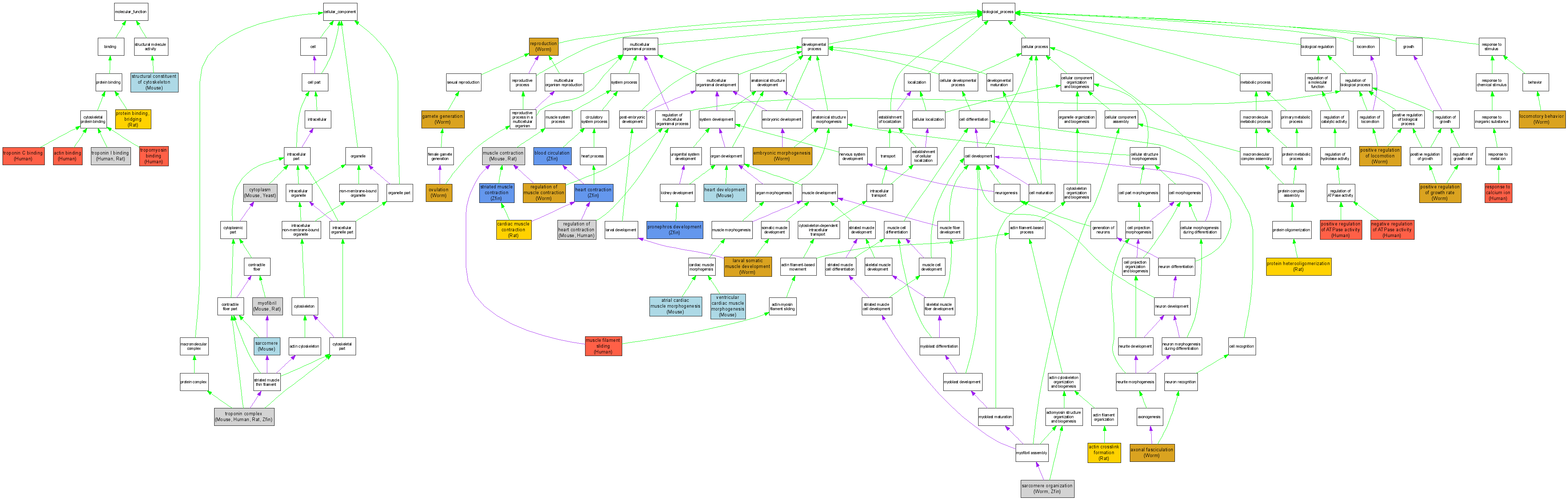
| Category | ID | Term | DB Object | Evidence | Organism | Reference |
| Molecular Function | GO:0003779 | actin binding |
P45379 | IDA | Human | PMID:8205619 |
| Molecular Function | GO:0030674 | protein binding, bridging |
RGD:3882 | IDA | Rat | RGD:1580456|PMID:16443664 |
| Molecular Function | GO:0005200 | structural constituent of cytoskeleton |
MGI:104597 | IDA | Mouse | MGI:MGI:2675179|PMID:12832403 |
| Molecular Function | GO:0005523 | tropomyosin binding |
P45379 | IDA | Human | PMID:10850966 |
| Molecular Function | GO:0030172 | troponin C binding |
P45379 | IPI | Human | PMID:8205619 |
| Molecular Function | GO:0030172 | troponin C binding |
P45379 | IPI | Human | PMID:15542288 |
| Molecular Function | GO:0031013 | troponin I binding |
P45379 | IPI | Human | PMID:15542288 |
| Molecular Function | GO:0031013 | troponin I binding |
RGD:3882 | IPI | Rat | RGD:1580426|PMID:12501194 |
| Cellular Component | GO:0005737 | cytoplasm |
MGI:104597 | IDA | Mouse | MGI:MGI:3578095|PMID:15830381 |
| Cellular Component | GO:0005737 | cytoplasm |
S000000376 | IDA | Yeast | SGD_REF:S000074185|PMID:14562095 |
| Cellular Component | GO:0030016 | myofibril |
MGI:104597 | IDA | Mouse | MGI:MGI:1342889|PMID:10449439 |
| Cellular Component | GO:0030016 | myofibril |
RGD:3882 | IDA | Rat | RGD:1600178 |
| Cellular Component | GO:0030017 | sarcomere |
MGI:104597 | IDA | Mouse | MGI:MGI:2665243|PMID:12738802 |
| Cellular Component | GO:0030017 | sarcomere |
MGI:104597 | IDA | Mouse | MGI:MGI:3611718|PMID:16326803 |
| Cellular Component | GO:0005861 | troponin complex |
MGI:104597 | IDA | Mouse | MGI:MGI:2675179|PMID:12832403 |
| Cellular Component | GO:0005861 | troponin complex |
P45379 | IDA | Human | PMID:12186860 |
| Cellular Component | GO:0005861 | troponin complex |
RGD:3882 | IDA | Rat | RGD:1580426|PMID:12501194 |
| Cellular Component | GO:0005861 | troponin complex |
ZDB-GENE-000626-1 | IMP | Zfin | ZFIN:ZDB-PUB-020514-12|PMID:11967535 |
| Biological Process | GO:0051764 | actin crosslink formation |
RGD:3882 | IDA | Rat | RGD:1580456|PMID:16443664 |
| Biological Process | GO:0055009 | atrial cardiac muscle morphogenesis |
MGI:104597 | IMP | Mouse | MGI:MGI:1342889|PMID:10449439 |
| Biological Process | GO:0007413 | axonal fasciculation |
WBGene00003495 | IMP | Worm | WB:WBPaper00004661|PMID:11290717 |
| Biological Process | GO:0008015 | blood circulation |
ZDB-GENE-000626-1 | IMP | Zfin | ZFIN:ZDB-PUB-060616-30|PMID:16753140 |
| Biological Process | GO:0060048 | cardiac muscle contraction |
RGD:3882 | IDA | Rat | RGD:1600178 |
| Biological Process | GO:0048598 | embryonic morphogenesis |
WBGene00003495 | IMP | Worm | WB:WBPaper00004661|PMID:11290717 |
| Biological Process | GO:0007276 | gamete generation |
WBGene00003495 | IMP | Worm | WB:WBPaper00006395|PMID:14551910 |
| Biological Process | GO:0060047 | heart contraction |
ZDB-GENE-000626-1 | IMP | Zfin | ZFIN:ZDB-PUB-970210-25|PMID:9007249 |
| Biological Process | GO:0007507 | heart development |
MGI:104597 | IMP | Mouse | MGI:MGI:1267151|PMID:9637714 |
| Biological Process | GO:0007526 | larval somatic muscle development |
WBGene00003495 | IMP | Worm | WB:WBPaper00002414|PMID:8601585 |
| Biological Process | GO:0007626 | locomotory behavior |
WBGene00003495 | IMP | Worm | WB:WBPaper00006395|PMID:14551910 |
| Biological Process | GO:0006936 | muscle contraction |
MGI:104597 | IDA | Mouse | MGI:MGI:2675179|PMID:12832403 |
| Biological Process | GO:0006936 | muscle contraction |
RGD:3882 | IMP | Rat | RGD:1580425|PMID:16644804 |
| Biological Process | GO:0030049 | muscle filament sliding |
P45379 | IDA | Human | PMID:12186860 |
| Biological Process | GO:0030049 | muscle filament sliding |
P45379 | IDA | Human | PMID:15923195 |
| Biological Process | GO:0032780 | negative regulation of ATPase activity |
P45379 | IDA | Human | PMID:10850966 |
| Biological Process | GO:0030728 | ovulation |
WBGene00003495 | IMP | Worm | WB:WBPaper00002414|PMID:8601585 |
| Biological Process | GO:0032781 | positive regulation of ATPase activity |
P45379 | IDA | Human | PMID:10850966 |
| Biological Process | GO:0032781 | positive regulation of ATPase activity |
P45379 | IDA | Human | PMID:12186860 |
| Biological Process | GO:0040010 | positive regulation of growth rate |
WBGene00003495 | IMP | Worm | WB:WBPaper00006395|PMID:14551910 |
| Biological Process | GO:0040010 | positive regulation of growth rate |
WBGene00006587 | IMP | Worm | WB:WBPaper00006395|PMID:14551910 |
| Biological Process | GO:0040017 | positive regulation of locomotion |
WBGene00006587 | IMP | Worm | WB:WBPaper00006395|PMID:14551910 |
| Biological Process | GO:0048793 | pronephros development |
ZDB-GENE-000626-1 | IMP | Zfin | ZFIN:ZDB-PUB-060616-30|PMID:16753140 |
| Biological Process | GO:0051291 | protein heterooligomerization |
RGD:3882 | IPI | Rat | RGD:1580426|PMID:12501194 |
| Biological Process | GO:0008016 | regulation of heart contraction |
MGI:104597 | IMP | Mouse | MGI:MGI:1931973|PMID:11158969 |
| Biological Process | GO:0008016 | regulation of heart contraction |
MGI:104597 | IMP | Mouse | MGI:MGI:3611718|PMID:16326803 |
| Biological Process | GO:0008016 | regulation of heart contraction |
P45379 | IMP | Human | PMID:15542288 |
| Biological Process | GO:0006937 | regulation of muscle contraction |
RGD:3882 | IDA | Rat | RGD:1580456|PMID:16443664 |
| Biological Process | GO:0006937 | regulation of muscle contraction |
WBGene00003495 | IMP | Worm | WB:WBPaper00003294|PMID:9832549 |
| Biological Process | GO:0000003 | reproduction |
WBGene00003495 | IMP | Worm | WB:WBPaper00024497|PMID:15489339 |
| Biological Process | GO:0051592 | response to calcium ion |
P45379 | IMP | Human | PMID:8205619 |
| Biological Process | GO:0045214 | sarcomere organization |
MGI:104597 | IMP | Mouse | MGI:MGI:1342889|PMID:10449439 |
| Biological Process | GO:0045214 | sarcomere organization |
WBGene00003495 | IMP | Worm | WB:WBPaper00002414|PMID:8601585 |
| Biological Process | GO:0045214 | sarcomere organization |
ZDB-GENE-000626-1 | IMP | Zfin | ZFIN:ZDB-PUB-020514-12|PMID:11967535 |
| Biological Process | GO:0006941 | striated muscle contraction |
ZDB-GENE-000626-1 | IMP | Zfin | ZFIN:ZDB-PUB-020514-12|PMID:11967535 |
| Biological Process | GO:0055010 | ventricular cardiac muscle morphogenesis |
MGI:104597 | IMP | Mouse | MGI:MGI:3611718|PMID:16326803 |