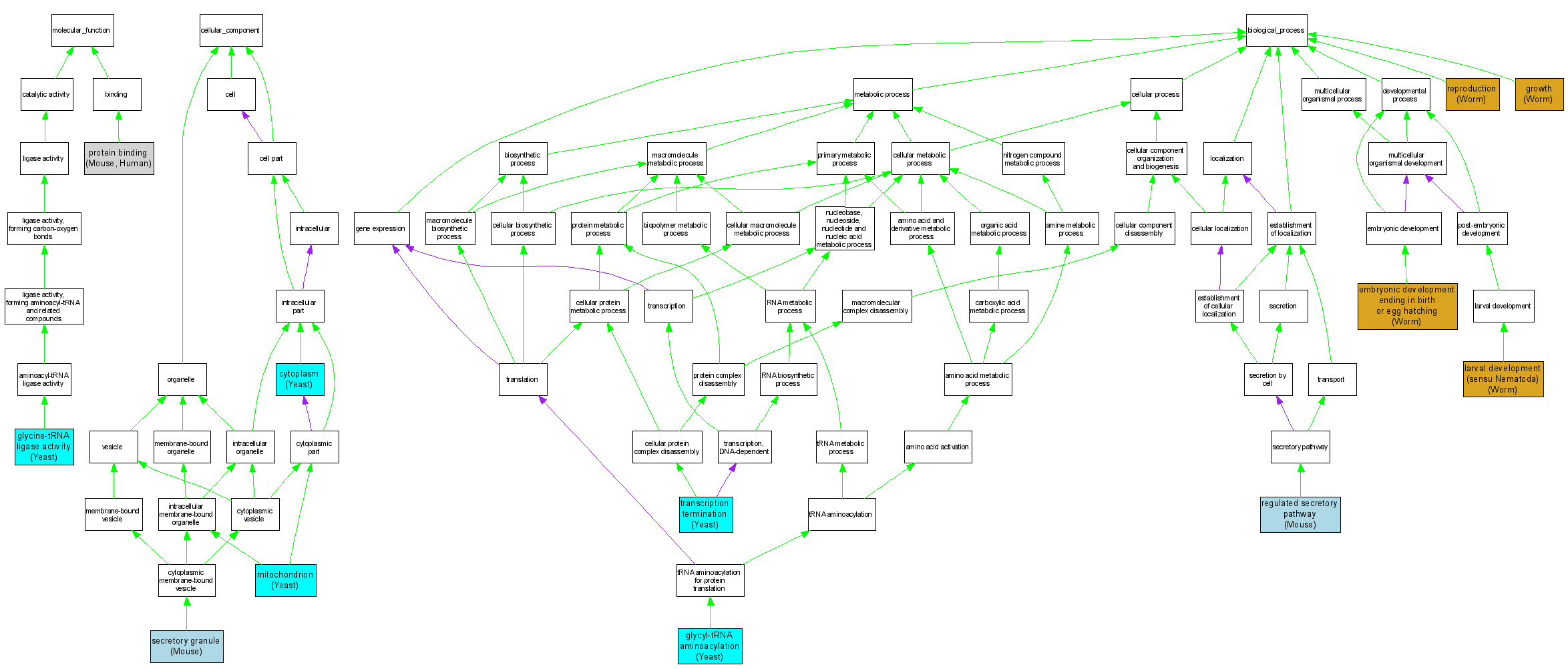
Compare GO annotations related to Charcot-Marie-Tooth disease, type 2D using OMIM genes and OrthoDisease orthologs

A table of the annotations represented in this image is provided below.
CategoryIDTermDB ObjectEvidenceOrganismReference
Molecular FunctionGO:0004820glycine-tRNA ligase activity S000000325IMPYeastSGD_REF:S000043498|PMID:10874035
Molecular FunctionGO:0005515protein binding MGI:2449057IPIMouseMGI:MGI:84289|PMID:8939962
Molecular FunctionGO:0005515protein binding Q15797IPIHumanPMID:15781469
Cellular ComponentGO:0005737cytoplasm S000000325IMPYeastSGD_REF:S000043498|PMID:10874035
Cellular ComponentGO:0005737cytoplasm S000006285IDAYeastSGD_REF:S000074185|PMID:14562095
Cellular ComponentGO:0005739mitochondrion S000000325IMPYeastSGD_REF:S000043498|PMID:10874035
Cellular ComponentGO:0005739mitochondrion S000000325IDAYeastSGD_REF:S000075100|PMID:14576278
Cellular ComponentGO:0005739mitochondrion S000000325IDAYeastSGD_REF:S000117178|PMID:16823961
Cellular ComponentGO:0030141secretory granule MGI:2449057IDAMouseMGI:MGI:84289|PMID:8939962
Biological ProcessGO:0009792embryonic development ending in birth or egg hatching WBGene00001744IMPWormWB:WBPaper00004651|PMID:11231151
Biological ProcessGO:0009792embryonic development ending in birth or egg hatching WBGene00001744IMPWormWB:WBPaper00004403|PMID:11099034
Biological ProcessGO:0009792embryonic development ending in birth or egg hatching WBGene00001744IMPWormWB:WBPaper00005654|PMID:12529635
Biological ProcessGO:0009792embryonic development ending in birth or egg hatching WBGene00001744IMPWormWB:WBPaper00006395|PMID:14551910
Biological ProcessGO:0009792embryonic development ending in birth or egg hatching WBGene00001744IMPWormWB:WBPaper00025054|PMID:15791247
Biological ProcessGO:0006426glycyl-tRNA aminoacylation S000000325IMPYeastSGD_REF:S000043498|PMID:10874035
Biological ProcessGO:0040007growth WBGene00001744IMPWormWB:WBPaper00004651|PMID:11231151
Biological ProcessGO:0040007growth WBGene00001744IMPWormWB:WBPaper00006395|PMID:14551910
Biological ProcessGO:0002119larval development (sensu Nematoda) WBGene00001744IMPWormWB:WBPaper00004651|PMID:11231151
Biological ProcessGO:0002119larval development (sensu Nematoda) WBGene00001744IMPWormWB:WBPaper00006395|PMID:14551910
Biological ProcessGO:0045055regulated secretory pathway MGI:2449057IDAMouseMGI:MGI:84289|PMID:8939962
Biological ProcessGO:0000003reproduction WBGene00001744IMPWormWB:WBPaper00004651|PMID:11231151
Biological ProcessGO:0000003reproduction WBGene00001744IMPWormWB:WBPaper00005654|PMID:12529635
Biological ProcessGO:0006353transcription termination S000000325IMPYeastSGD_REF:S000047043|PMID:10224248