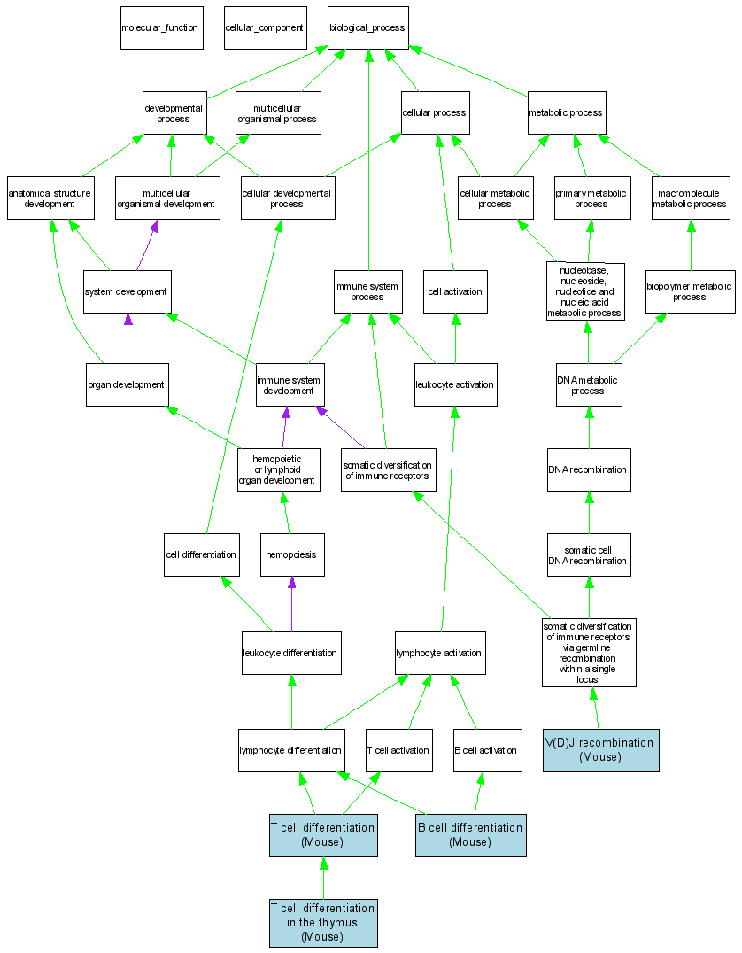
Compare GO annotations related to Severe combined immunodeficiency, B cell-negative using OMIM genes and OrthoDisease orthologs

A table of the annotations represented in this image is provided below.
CategoryIDTermDB ObjectEvidenceOrganismReference
Biological ProcessGO:0030183B cell differentiation MGI:97848IDAMouseMGI:MGI:2178701|PMID:11976687
Biological ProcessGO:0030183B cell differentiation MGI:97849IMPMouseMGI:MGI:3709144|PMID:14595002
Biological ProcessGO:0030183B cell differentiation MGI:97849IMPMouseMGI:MGI:2179579|PMID:11980719
Biological ProcessGO:0030217T cell differentiation MGI:97849IMPMouseMGI:MGI:3709144|PMID:14595002
Biological ProcessGO:0030217T cell differentiation MGI:97849IMPMouseMGI:MGI:2179579|PMID:11980719
Biological ProcessGO:0033077T cell differentiation in the thymus MGI:97849IMPMouseMGI:MGI:1913213|PMID:9875844
Biological ProcessGO:0033151V(D)J recombination MGI:97848IGIMouseMGI:MGI:59028|PMID:2360047
Biological ProcessGO:0033151V(D)J recombination MGI:97849IGIMouseMGI:MGI:59028|PMID:2360047