| Category | ID | Term | DB Object | Evidence | Organism | Reference |
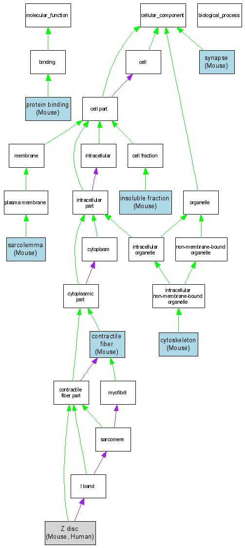
| Molecular Function | GO:0005515 | protein binding |
MGI:94885 | IPI | Mouse | MGI:MGI:2158075|PMID:11694502 |
| Cellular Component | GO:0043292 | contractile fiber |
MGI:94885 | IDA | Mouse | MGI:MGI:3028713|PMID:14627610 |
| Cellular Component | GO:0005856 | cytoskeleton |
MGI:94885 | IDA | Mouse | MGI:MGI:2158075|PMID:11694502 |
| Cellular Component | GO:0005626 | insoluble fraction |
MGI:94885 | IDA | Mouse | MGI:MGI:3028713|PMID:14627610 |
| Cellular Component | GO:0042383 | sarcolemma |
MGI:94885 | IDA | Mouse | MGI:MGI:2158075|PMID:11694502 |
| Cellular Component | GO:0045202 | synapse |
MGI:94885 | IDA | Mouse | MGI:MGI:2158075|PMID:11694502 |
| Cellular Component | GO:0030018 | Z disc |
MGI:94885 | IDA | Mouse | MGI:MGI:2158075|PMID:11694502 |
| Cellular Component | GO:0030018 | Z disc |
MGI:94885 | IDA | Mouse | MGI:MGI:3028713|PMID:14627610 |
| Cellular Component | GO:0030018 | Z disc |
MGI:94885 | IDA | Mouse | MGI:MGI:3046122|PMID:15138196 |
| Cellular Component | GO:0030018 | Z disc |
MGI:94885 | IDA | Mouse | MGI:MGI:1352072|PMID:10532952 |
| Cellular Component | GO:0030018 | Z disc |
P17661 | IDA | Human | PMID:9415431 |