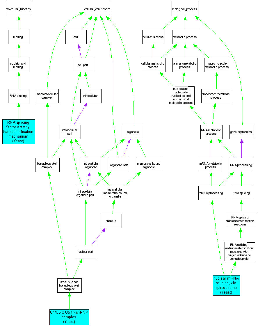
Compare GO annotations related to Retinitis pigmentosa-18 using OMIM genes and OrthoDisease orthologs

A table of the annotations represented in this image is provided below.
CategoryIDTermDB ObjectEvidenceOrganismReference
Molecular FunctionGO:0031202RNA splicing factor activity, transesterification mechanism S000002881IPIYeastSGD_REF:S000056376|PMID:10377396
Molecular FunctionGO:0031202RNA splicing factor activity, transesterification mechanism S000002881IDAYeastSGD_REF:S000039461|PMID:10449419
Cellular ComponentGO:0046540U4/U6 x U5 tri-snRNP complex S000002881IDAYeastSGD_REF:S000039461|PMID:10449419
Cellular ComponentGO:0046540U4/U6 x U5 tri-snRNP complex S000002881IDAYeastSGD_REF:S000056376|PMID:10377396
Biological ProcessGO:0000398nuclear mRNA splicing, via spliceosome S000002881IPIYeastSGD_REF:S000056376|PMID:10377396