| Category | ID | Term | DB Object | Evidence | Organism | Reference |
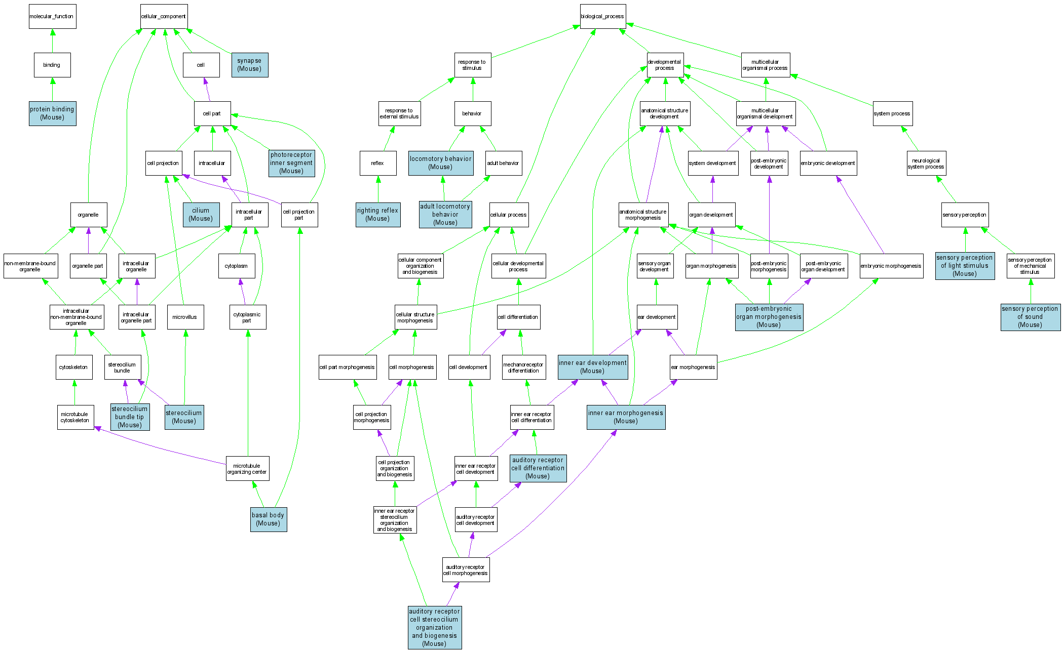
| Molecular Function | GO:0005515 | protein binding |
MGI:1890219 | IPI | Mouse | MGI:MGI:2447265|PMID:12485990 |
| Molecular Function | GO:0005515 | protein binding |
MGI:1890219 | IPI | Mouse | MGI:MGI:3528108|PMID:15590703 |
| Cellular Component | GO:0005932 | basal body |
MGI:1890219 | IDA | Mouse | MGI:MGI:3577782|PMID:15882574 |
| Cellular Component | GO:0005929 | cilium |
MGI:1890219 | IDA | Mouse | MGI:MGI:3577782|PMID:15882574 |
| Cellular Component | GO:0001917 | photoreceptor inner segment |
MGI:1890219 | IDA | Mouse | MGI:MGI:2679149|PMID:14578428 |
| Cellular Component | GO:0032420 | stereocilium |
MGI:1890219 | IDA | Mouse | MGI:MGI:3577782|PMID:15882574 |
| Cellular Component | GO:0032420 | stereocilium |
MGI:1890219 | IDA | Mouse | MGI:MGI:3686545|PMID:17050716 |
| Cellular Component | GO:0032420 | stereocilium |
MGI:1890219 | IDA | Mouse | MGI:MGI:3616414|PMID:16481439 |
| Cellular Component | GO:0032426 | stereocilium bundle tip |
MGI:1890219 | IDA | Mouse | MGI:MGI:2447265|PMID:12485990 |
| Cellular Component | GO:0032426 | stereocilium bundle tip |
MGI:1890219 | IDA | Mouse | MGI:MGI:3686545|PMID:17050716 |
| Cellular Component | GO:0045202 | synapse |
MGI:1890219 | IDA | Mouse | MGI:MGI:2679149|PMID:14578428 |
| Biological Process | GO:0008344 | adult locomotory behavior |
MGI:1890219 | IMP | Mouse | MGI:MGI:79257 |
| Biological Process | GO:0042491 | auditory receptor cell differentiation |
MGI:1890219 | IMP | Mouse | MGI:MGI:3625226|PMID:12121736 |
| Biological Process | GO:0060088 | auditory receptor cell stereocilium organization and biogenesis |
MGI:1890219 | IMP | Mouse | MGI:MGI:3686545|PMID:17050716 |
| Biological Process | GO:0060088 | auditory receptor cell stereocilium organization and biogenesis |
MGI:1890219 | IMP | Mouse | MGI:MGI:3625226|PMID:12121736 |
| Biological Process | GO:0060088 | auditory receptor cell stereocilium organization and biogenesis |
MGI:1890219 | IMP | Mouse | MGI:MGI:1929001|PMID:11138008 |
| Biological Process | GO:0060088 | auditory receptor cell stereocilium organization and biogenesis |
MGI:1890219 | IMP | Mouse | MGI:MGI:1933915|PMID:11322776 |
| Biological Process | GO:0060088 | auditory receptor cell stereocilium organization and biogenesis |
MGI:1890219 | IGI | Mouse | MGI:MGI:3526751|PMID:15537665 |
| Biological Process | GO:0060088 | auditory receptor cell stereocilium organization and biogenesis |
MGI:1890219 | IMP | Mouse | MGI:MGI:75953|PMID:7610888 |
| Biological Process | GO:0060088 | auditory receptor cell stereocilium organization and biogenesis |
MGI:1890219 | IMP | Mouse | MGI:MGI:81497|PMID:8790740 |
| Biological Process | GO:0060088 | auditory receptor cell stereocilium organization and biogenesis |
MGI:1890219 | IMP | Mouse | MGI:MGI:86134|PMID:9039475 |
| Biological Process | GO:0048839 | inner ear development |
MGI:1890219 | IMP | Mouse | MGI:MGI:61338|PMID:13336002 |
| Biological Process | GO:0048839 | inner ear development |
MGI:1890219 | IMP | Mouse | MGI:MGI:79257 |
| Biological Process | GO:0048839 | inner ear development |
MGI:1890219 | IMP | Mouse | MGI:MGI:81497|PMID:8790740 |
| Biological Process | GO:0048839 | inner ear development |
MGI:1890219 | IMP | Mouse | MGI:MGI:3027690|PMID:14759567 |
| Biological Process | GO:0042472 | inner ear morphogenesis |
MGI:1890219 | IMP | Mouse | MGI:MGI:61210 |
| Biological Process | GO:0042472 | inner ear morphogenesis |
MGI:1890219 | IMP | Mouse | MGI:MGI:75953|PMID:7610888 |
| Biological Process | GO:0042472 | inner ear morphogenesis |
MGI:1890219 | IMP | Mouse | MGI:MGI:3579755|PMID:15925194 |
| Biological Process | GO:0007626 | locomotory behavior |
MGI:1890219 | IMP | Mouse | MGI:MGI:3664354|PMID:16962269 |
| Biological Process | GO:0007626 | locomotory behavior |
MGI:1890219 | IMP | Mouse | MGI:MGI:2135862|PMID:11386759 |
| Biological Process | GO:0007626 | locomotory behavior |
MGI:1890219 | IMP | Mouse | MGI:MGI:1343905|PMID:10452381 |
| Biological Process | GO:0048563 | post-embryonic organ morphogenesis |
MGI:1890219 | IMP | Mouse | MGI:MGI:61338|PMID:13336002 |
| Biological Process | GO:0060013 | righting reflex |
MGI:1890219 | IMP | Mouse | MGI:MGI:79257 |
| Biological Process | GO:0050953 | sensory perception of light stimulus |
MGI:1890219 | IMP | Mouse | MGI:MGI:3629265|PMID:14609561 |
| Biological Process | GO:0007605 | sensory perception of sound |
MGI:1890219 | IGI | Mouse | MGI:MGI:3526751|PMID:15537665 |
| Biological Process | GO:0007605 | sensory perception of sound |
MGI:1890219 | IMP | Mouse | MGI:MGI:3579755|PMID:15925194 |
| Biological Process | GO:0007605 | sensory perception of sound |
MGI:1890219 | IMP | Mouse | MGI:MGI:61210 |
| Biological Process | GO:0007605 | sensory perception of sound |
MGI:1890219 | IMP | Mouse | MGI:MGI:1343905|PMID:10452381 |
| Biological Process | GO:0007605 | sensory perception of sound |
MGI:1890219 | IMP | Mouse | MGI:MGI:1101544|PMID:9447922 |
| Biological Process | GO:0007605 | sensory perception of sound |
MGI:1890219 | IMP | Mouse | MGI:MGI:3575610|PMID:15820310 |
| Biological Process | GO:0007605 | sensory perception of sound |
MGI:1890219 | IMP | Mouse | MGI:MGI:61338|PMID:13336002 |
| Biological Process | GO:0007605 | sensory perception of sound |
MGI:1890219 | IMP | Mouse | MGI:MGI:3625226|PMID:12121736 |
| Biological Process | GO:0007605 | sensory perception of sound |
MGI:1890219 | IGI | Mouse | MGI:MGI:86260|PMID:9325047 |
| Biological Process | GO:0007605 | sensory perception of sound |
MGI:1890219 | IMP | Mouse | MGI:MGI:1933915|PMID:11322776 |
| Biological Process | GO:0007605 | sensory perception of sound |
MGI:1890219 | IMP | Mouse | MGI:MGI:3027690|PMID:14759567 |
| Biological Process | GO:0007605 | sensory perception of sound |
MGI:1890219 | IMP | Mouse | MGI:MGI:1929001|PMID:11138008 |