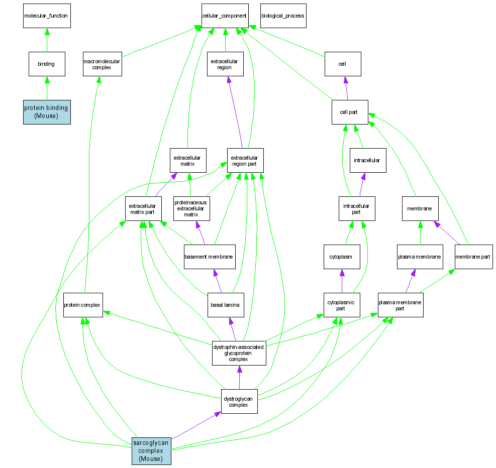
Compare GO annotations related to Muscular dystrophy, limb-girdle, type 2F using OMIM genes and OrthoDisease orthologs

A table of the annotations represented in this image is provided below.
CategoryIDTermDB ObjectEvidenceOrganismReference
Molecular FunctionGO:0005515protein binding MGI:1346525IPIMouseMGI:MGI:2388221|PMID:12189167
Cellular ComponentGO:0016012sarcoglycan complex MGI:1346525IDAMouseMGI:MGI:2388221|PMID:12189167