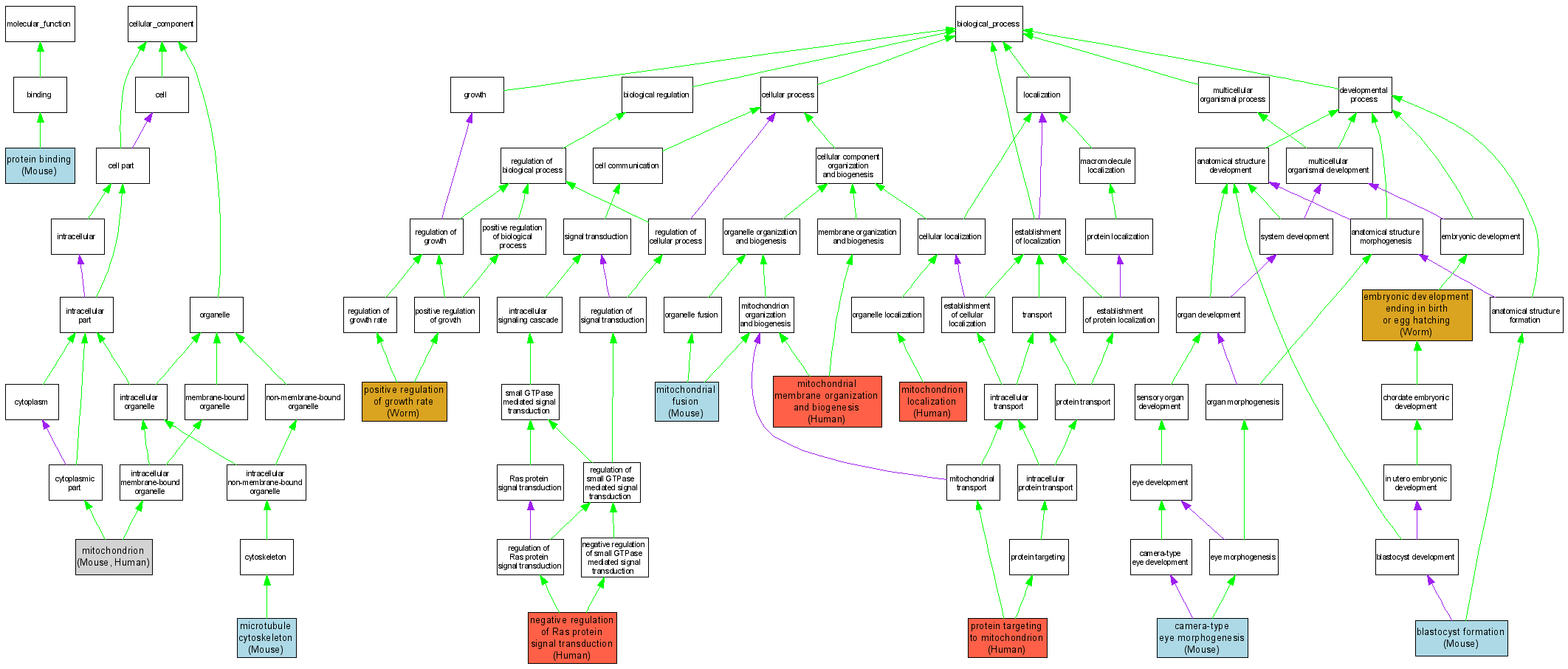
Compare GO annotations related to Hereditary motor and sensory neuropathy VI using OMIM genes and OrthoDisease orthologs

A table of the annotations represented in this image is provided below.
CategoryIDTermDB ObjectEvidenceOrganismReference
Molecular FunctionGO:0005515protein binding MGI:2442230IPIMouseMGI:MGI:2449351|PMID:12527753
Cellular ComponentGO:0015630microtubule cytoskeleton MGI:2442230IDAMouseMGI:MGI:3587532|PMID:16083859
Cellular ComponentGO:0005739mitochondrion MGI:2442230IDAMouseMGI:MGI:3665364|PMID:17035996
Cellular ComponentGO:0005739mitochondrion O95140IDAHumanPMID:11181170
Biological ProcessGO:0001825blastocyst formation MGI:2442230IMPMouseMGI:MGI:3587532|PMID:16083859
Biological ProcessGO:0048593camera-type eye morphogenesis MGI:2442230IMPMouseMGI:MGI:3589043|PMID:16104381
Biological ProcessGO:0009792embryonic development ending in birth or egg hatching WBGene00001509IMPWormWB:WBPaper00006395|PMID:14551910
Biological ProcessGO:0008053mitochondrial fusion MGI:2442230IMPMouseMGI:MGI:2449351|PMID:12527753
Biological ProcessGO:0007006mitochondrial membrane organization and biogenesis O95140IDAHumanPMID:11181170
Biological ProcessGO:0051646mitochondrion localization O95140IDAHumanPMID:11181170
Biological ProcessGO:0046580negative regulation of Ras protein signal transduction O95140IDAHumanPMID:15322553
Biological ProcessGO:0040010positive regulation of growth rate WBGene00001509IMPWormWB:WBPaper00005654|PMID:12529635
Biological ProcessGO:0040010positive regulation of growth rate WBGene00001509IMPWormWB:WBPaper00006395|PMID:14551910
Biological ProcessGO:0006626protein targeting to mitochondrion O95140IDAHumanPMID:11181170