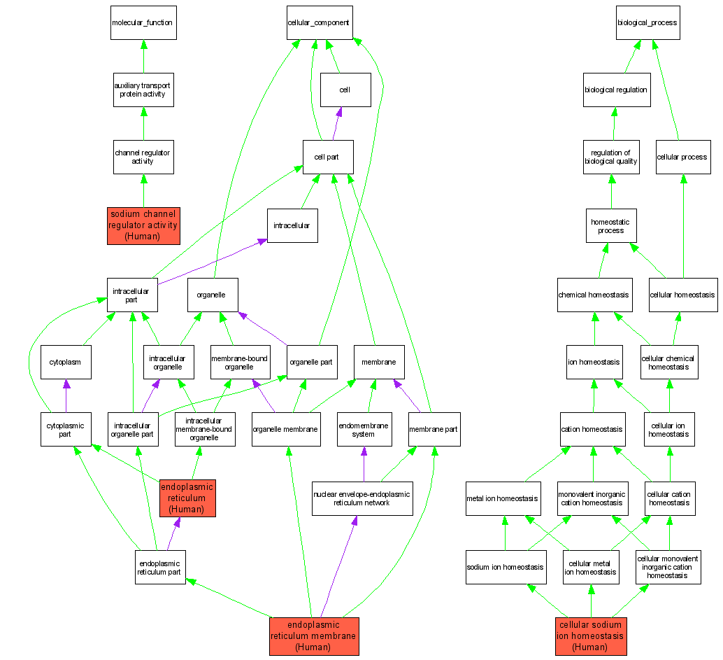
Compare GO annotations related to Deafness, autosomal recessive 8, childhood onset using OMIM genes and OrthoDisease orthologs

A table of the annotations represented in this image is provided below.
CategoryIDTermDB ObjectEvidenceOrganismReference
Molecular FunctionGO:0017080sodium channel regulator activity P57727IDAHumanPMID:12393794
Cellular ComponentGO:0005783endoplasmic reticulum P57727IDAHumanPMID:16780588
Cellular ComponentGO:0005789endoplasmic reticulum membrane P57727IDAHumanPMID:12393794
Biological ProcessGO:0006883cellular sodium ion homeostasis P57727IDAHumanPMID:12393794