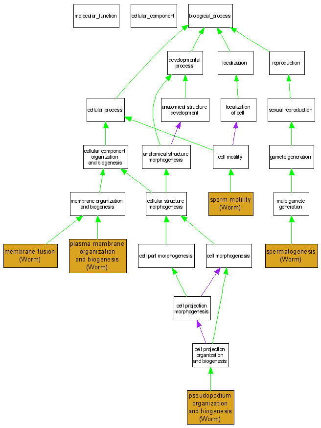
Compare GO annotations related to Deafness, autosomal recessive 9 using OMIM genes and OrthoDisease orthologs

A table of the annotations represented in this image is provided below.
CategoryIDTermDB ObjectEvidenceOrganismReference
Biological ProcessGO:0006944membrane fusion WBGene00001414IMPWormWB:WBPaper00000529|PMID:7298721
Biological ProcessGO:0007009plasma membrane organization and biogenesis WBGene00001414IMPWormWB:WBPaper00000558|PMID:7056795
Biological ProcessGO:0031268pseudopodium organization and biogenesis WBGene00001414IMPWormWB:WBPaper00000529|PMID:7298721
Biological ProcessGO:0031268pseudopodium organization and biogenesis WBGene00001414IMPWormWB:WBPaper00000558|PMID:7056795
Biological ProcessGO:0030317sperm motility WBGene00001414IMPWormWB:WBPaper00000529|PMID:7298721
Biological ProcessGO:0007283spermatogenesis WBGene00001414IMPWormWB:WBPaper00000558|PMID:7056795