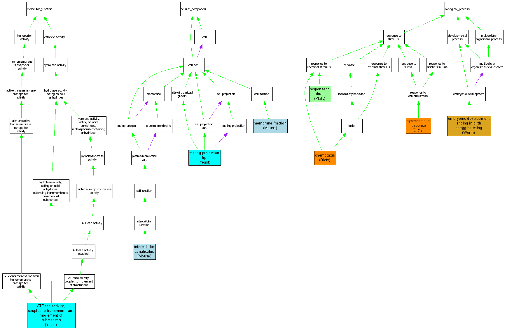
| Category | ID | Term | DB Object | Evidence | Organism | Reference |
| Molecular Function | GO:0042626 | ATPase activity, coupled to transmembrane movement of substances |
S000001692 | IDA | Yeast | SGD_REF:S000065827|PMID:11389139 |
| Cellular Component | GO:0046581 | intercellular canaliculus |
MGI:97569 | IDA | Mouse | MGI:MGI:2181857|PMID:12068294 |
| Cellular Component | GO:0043332 | mating projection tip |
S000001692 | IDA | Yeast | SGD_REF:S000071843|PMID:12374868 |
| Cellular Component | GO:0005624 | membrane fraction |
MGI:97569 | IDA | Mouse | MGI:MGI:1933035|PMID:11279518 |
| Biological Process | GO:0006935 | chemotaxis |
DDB0201666 | IMP | Dicty | DDB_REF:11196|PMID:16234315 |
| Biological Process | GO:0009792 | embryonic development ending in birth or egg hatching |
WBGene00004003 | IMP | Worm | WB:WBPaper00004651|PMID:11231151 |
| Biological Process | GO:0006972 | hyperosmotic response |
DDB0201666 | IEP | Dicty | DDB_REF:11584|PMID:17517120 |
| Biological Process | GO:0042493 | response to drug |
PFE1150w | IDA | Pfalc | PMID:10706290 |