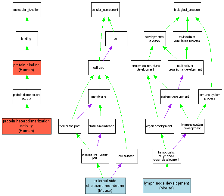
Compare GO annotations related to Severe combined immunodeficiency, T-cell negative, B-cell/natural killer cell-positive type using OMIM genes and OrthoDisease orthologs

A table of the annotations represented in this image is provided below.
CategoryIDTermDB ObjectEvidenceOrganismReference
Molecular FunctionGO:0005515protein binding P16871IPIHumanPMID:8266077
Molecular FunctionGO:0046982protein heterodimerization activity P04234IPIHumanPMID:9485181
Cellular ComponentGO:0009897external side of plasma membrane MGI:96562IDAMouseMGI:MGI:2670545|PMID:12714519
Biological ProcessGO:0048535lymph node development MGI:96562IMPMouseMGI:MGI:2660934|PMID:12732660