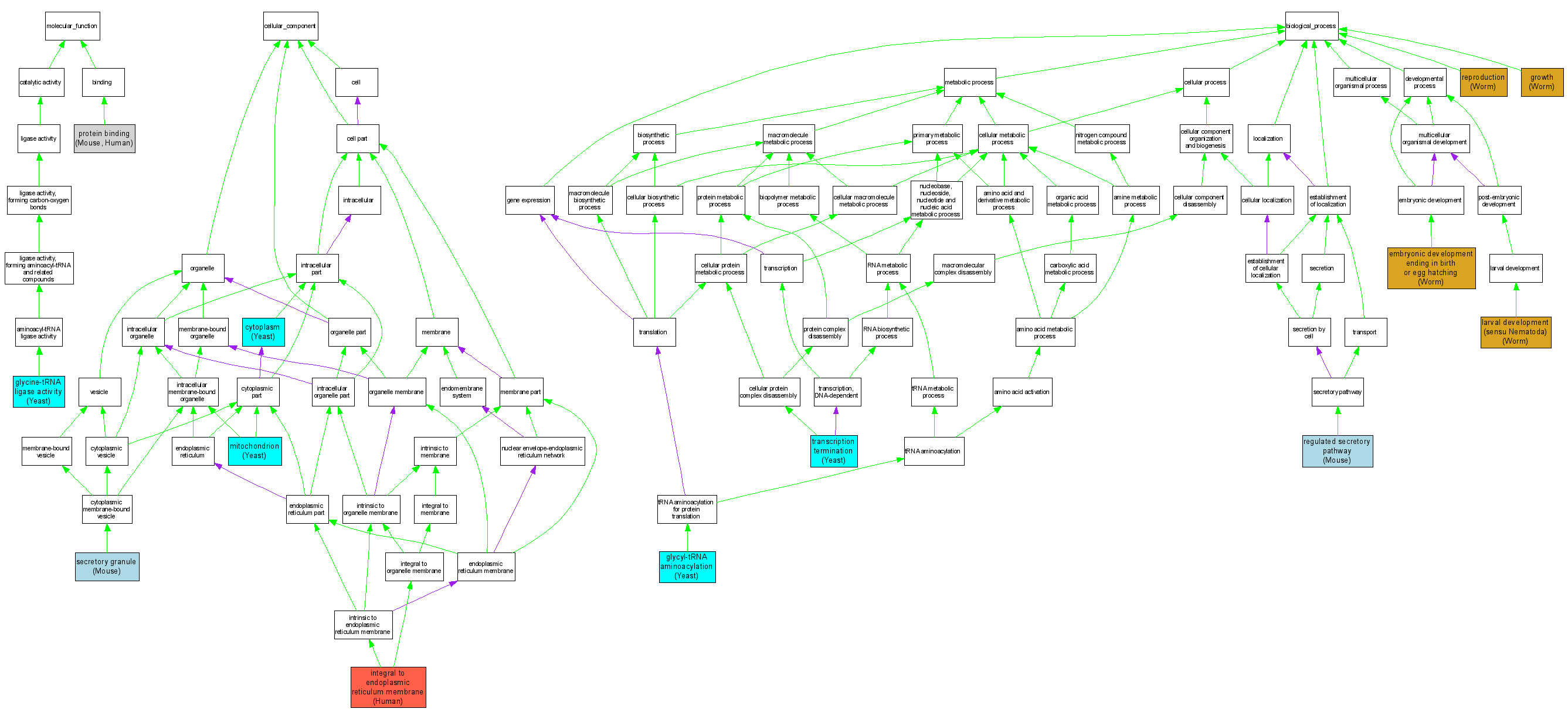
| Category | ID | Term | DB Object | Evidence | Organism | Reference |
| Molecular Function | GO:0004820 | glycine-tRNA ligase activity |
S000000325 | IMP | Yeast | SGD_REF:S000043498|PMID:10874035 |
| Molecular Function | GO:0005515 | protein binding |
MGI:2449057 | IPI | Mouse | MGI:MGI:84289|PMID:8939962 |
| Molecular Function | GO:0005515 | protein binding |
Q15797 | IPI | Human | PMID:15781469 |
| Cellular Component | GO:0005737 | cytoplasm |
S000000325 | IMP | Yeast | SGD_REF:S000043498|PMID:10874035 |
| Cellular Component | GO:0005737 | cytoplasm |
S000006285 | IDA | Yeast | SGD_REF:S000074185|PMID:14562095 |
| Cellular Component | GO:0030176 | integral to endoplasmic reticulum membrane |
Q96G97 | IDA | Human | PMID:14981520 |
| Cellular Component | GO:0005739 | mitochondrion |
S000000325 | IMP | Yeast | SGD_REF:S000043498|PMID:10874035 |
| Cellular Component | GO:0005739 | mitochondrion |
S000000325 | IDA | Yeast | SGD_REF:S000075100|PMID:14576278 |
| Cellular Component | GO:0005739 | mitochondrion |
S000000325 | IDA | Yeast | SGD_REF:S000117178|PMID:16823961 |
| Cellular Component | GO:0030141 | secretory granule |
MGI:2449057 | IDA | Mouse | MGI:MGI:84289|PMID:8939962 |
| Biological Process | GO:0009792 | embryonic development ending in birth or egg hatching |
WBGene00001744 | IMP | Worm | WB:WBPaper00004651|PMID:11231151 |
| Biological Process | GO:0009792 | embryonic development ending in birth or egg hatching |
WBGene00001744 | IMP | Worm | WB:WBPaper00004403|PMID:11099034 |
| Biological Process | GO:0009792 | embryonic development ending in birth or egg hatching |
WBGene00001744 | IMP | Worm | WB:WBPaper00005654|PMID:12529635 |
| Biological Process | GO:0009792 | embryonic development ending in birth or egg hatching |
WBGene00001744 | IMP | Worm | WB:WBPaper00006395|PMID:14551910 |
| Biological Process | GO:0009792 | embryonic development ending in birth or egg hatching |
WBGene00001744 | IMP | Worm | WB:WBPaper00025054|PMID:15791247 |
| Biological Process | GO:0006426 | glycyl-tRNA aminoacylation |
S000000325 | IMP | Yeast | SGD_REF:S000043498|PMID:10874035 |
| Biological Process | GO:0040007 | growth |
WBGene00001744 | IMP | Worm | WB:WBPaper00004651|PMID:11231151 |
| Biological Process | GO:0040007 | growth |
WBGene00001744 | IMP | Worm | WB:WBPaper00006395|PMID:14551910 |
| Biological Process | GO:0002119 | larval development (sensu Nematoda) |
WBGene00001744 | IMP | Worm | WB:WBPaper00004651|PMID:11231151 |
| Biological Process | GO:0002119 | larval development (sensu Nematoda) |
WBGene00001744 | IMP | Worm | WB:WBPaper00006395|PMID:14551910 |
| Biological Process | GO:0045055 | regulated secretory pathway |
MGI:2449057 | IDA | Mouse | MGI:MGI:84289|PMID:8939962 |
| Biological Process | GO:0000003 | reproduction |
WBGene00001744 | IMP | Worm | WB:WBPaper00004651|PMID:11231151 |
| Biological Process | GO:0000003 | reproduction |
WBGene00001744 | IMP | Worm | WB:WBPaper00005654|PMID:12529635 |
| Biological Process | GO:0006353 | transcription termination |
S000000325 | IMP | Yeast | SGD_REF:S000047043|PMID:10224248 |