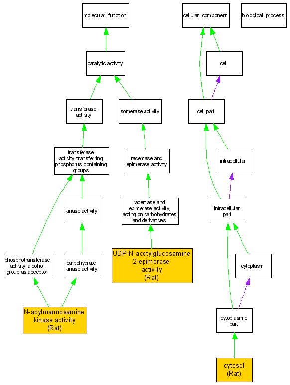
Compare GO annotations related to Inclusion body myopathy, autosomal recessive using OMIM genes and OrthoDisease orthologs

A table of the annotations represented in this image is provided below.
CategoryIDTermDB ObjectEvidenceOrganismReference
Molecular FunctionGO:0009384N-acylmannosamine kinase activity RGD:69239IDARatRGD:68786|PMID:9305888
Molecular FunctionGO:0008761UDP-N-acetylglucosamine 2-epimerase activity RGD:69239IDARatRGD:68786|PMID:9305888
Cellular ComponentGO:0005829cytosol RGD:69239IDARatRGD:68786|PMID:9305888