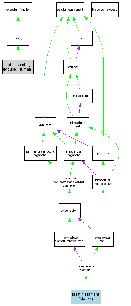
Compare GO annotations related to Nevus, epidermal, epidermolytic hyperkeratotic type using OMIM genes and OrthoDisease orthologs

A table of the annotations represented in this image is provided below.
CategoryIDTermDB ObjectEvidenceOrganismReference
Molecular FunctionGO:0005515protein binding MGI:96685IPIMouseMGI:MGI:3688344|PMID:15102471
Molecular FunctionGO:0005515protein binding P13645IPIHumanPMID:17373842
Cellular ComponentGO:0045095keratin filament MGI:96685IDAMouseMGI:MGI:3027295|PMID:14673151