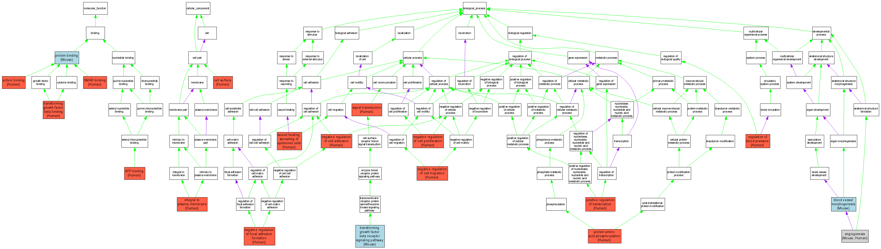
| Category | ID | Term | DB Object | Evidence | Organism | Reference |
| Molecular Function | GO:0048185 | activin binding |
P37023 | IDA | Human | PMID:8242742 |
| Molecular Function | GO:0005524 | ATP binding |
P37023 | IDA | Human | PMID:12065756 |
| Molecular Function | GO:0005515 | protein binding |
MGI:1338946 | IPI | Mouse | MGI:MGI:2679137|PMID:14580334 |
| Molecular Function | GO:0046332 | SMAD binding |
P37023 | IDA | Human | PMID:12065756 |
| Molecular Function | GO:0050431 | transforming growth factor beta binding |
P37023 | IPI | Human | PMID:8242742 |
| Cellular Component | GO:0009986 | cell surface |
P37023 | IDA | Human | PMID:8242742 |
| Cellular Component | GO:0005887 | integral to plasma membrane |
P37023 | IDA | Human | PMID:8242742 |
| Biological Process | GO:0001525 | angiogenesis |
MGI:1338946 | IMP | Mouse | MGI:MGI:1354528|PMID:10716993 |
| Biological Process | GO:0001525 | angiogenesis |
MGI:1338946 | IMP | Mouse | MGI:MGI:1926692|PMID:11062473 |
| Biological Process | GO:0001525 | angiogenesis |
P37023 | IMP | Human | PMID:16752392 |
| Biological Process | GO:0048514 | blood vessel morphogenesis |
MGI:1338946 | IMP | Mouse | MGI:MGI:3715670|PMID:17530030 |
| Biological Process | GO:0007162 | negative regulation of cell adhesion |
P37023 | IMP | Human | PMID:12453878 |
| Biological Process | GO:0030336 | negative regulation of cell migration |
P37023 | IMP | Human | PMID:12453878 |
| Biological Process | GO:0008285 | negative regulation of cell proliferation |
P37023 | IMP | Human | PMID:12453878 |
| Biological Process | GO:0051895 | negative regulation of focal adhesion formation |
P37023 | IMP | Human | PMID:12453878 |
| Biological Process | GO:0045941 | positive regulation of transcription |
P37023 | IDA | Human | PMID:12393874 |
| Biological Process | GO:0006468 | protein amino acid phosphorylation |
P37023 | IDA | Human | PMID:12065756 |
| Biological Process | GO:0008217 | regulation of blood pressure |
P37023 | IMP | Human | PMID:14684682 |
| Biological Process | GO:0007165 | signal transduction |
P37023 | IDA | Human | PMID:15702480 |
| Biological Process | GO:0007179 | transforming growth factor beta receptor signaling pathway |
MGI:1338946 | IDA | Mouse | MGI:MGI:2679137|PMID:14580334 |
| Biological Process | GO:0035313 | wound healing, spreading of epidermal cells |
P37023 | IMP | Human | PMID:12453878 |