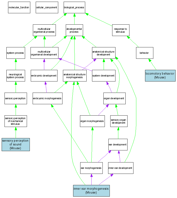
Compare GO annotations related to Deafness, autosomal recessive 3 using OMIM genes and OrthoDisease orthologs

A table of the annotations represented in this image is provided below.
CategoryIDTermDB ObjectEvidenceOrganismReference
Biological ProcessGO:0042472inner ear morphogenesis MGI:1261811IMPMouseMGI:MGI:3041655|PMID:14724386
Biological ProcessGO:0042472inner ear morphogenesis MGI:1261811IMPMouseMGI:MGI:3054106|PMID:11718241
Biological ProcessGO:0007626locomotory behavior MGI:1261811IMPMouseMGI:MGI:3664354|PMID:16962269
Biological ProcessGO:0007605sensory perception of sound MGI:1261811IMPMouseMGI:MGI:3041655|PMID:14724386
Biological ProcessGO:0007605sensory perception of sound MGI:1261811IMPMouseMGI:MGI:3054106|PMID:11718241